HOME   LIST
‹–   –›

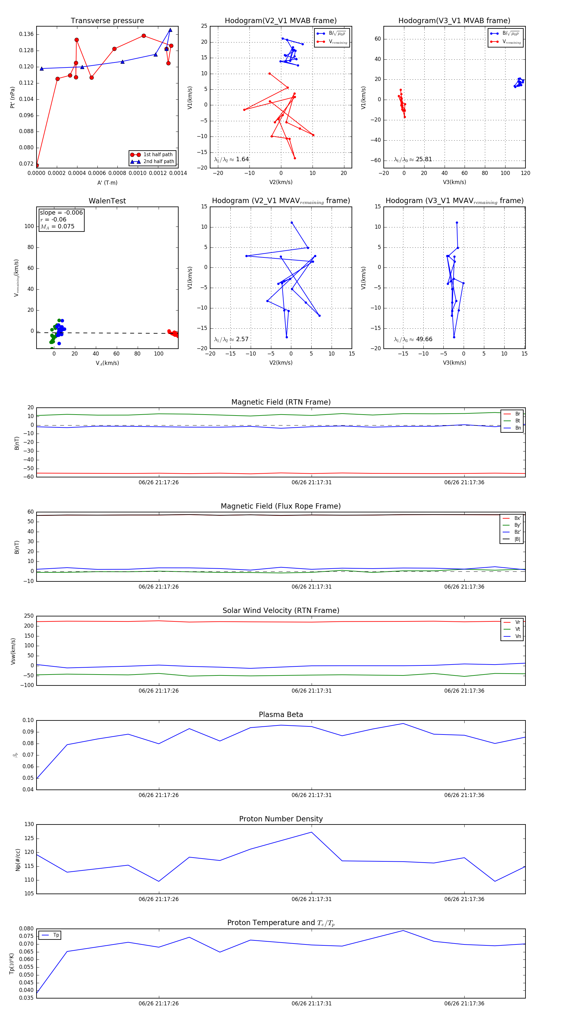
Flux Rope in 2023

Flux Rope Event 2023-06-26 21:17:22 ~ 2023-06-26 21:17:38 (17 seconds)


plot