HOME   LIST
‹–   –›

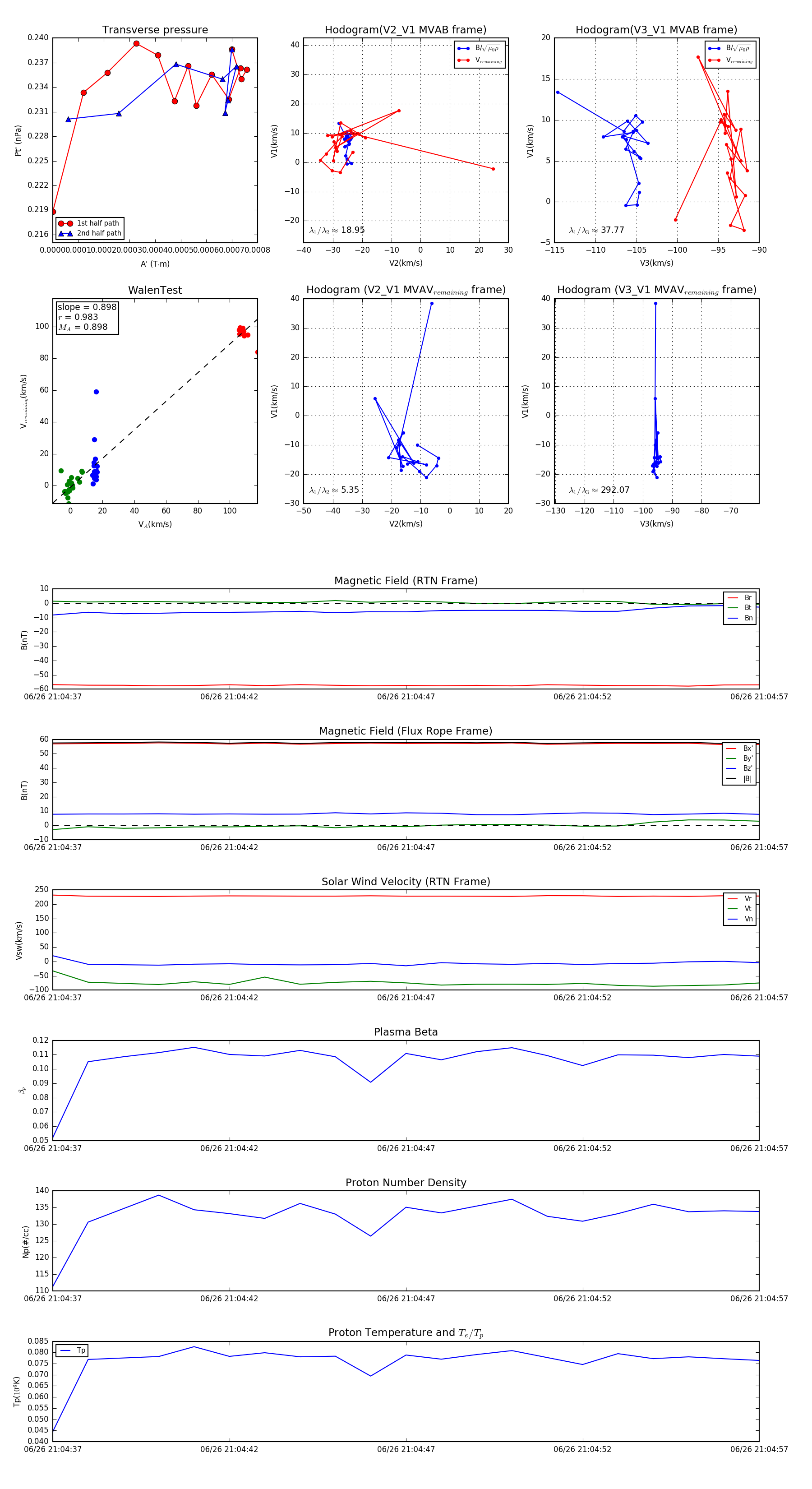
Flux Rope in 2023

Flux Rope Event 2023-06-26 21:04:37 ~ 2023-06-26 21:04:57 (21 seconds)


plot