HOME   LIST
‹–   –›

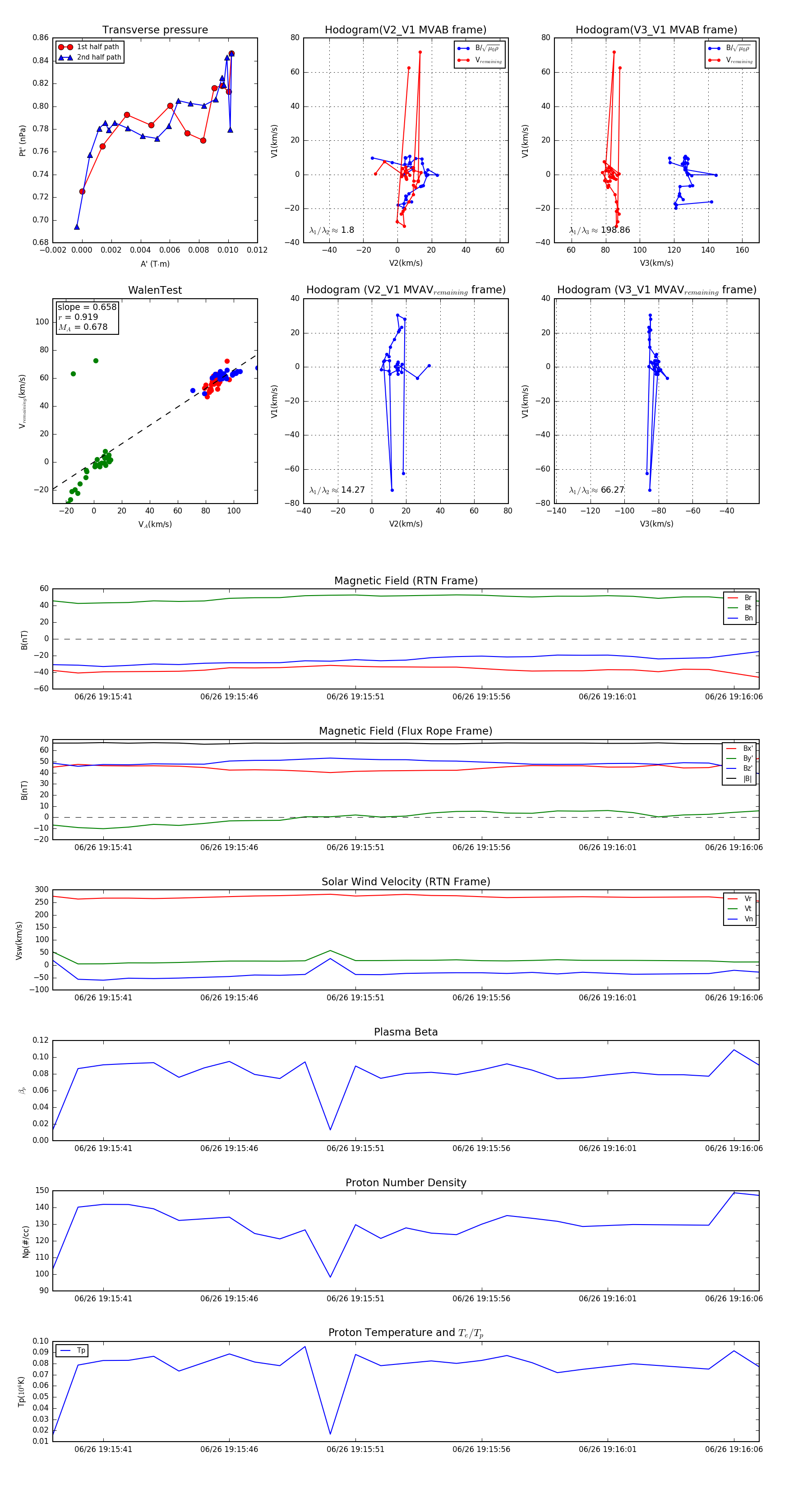
Flux Rope in 2023

Flux Rope Event 2023-06-26 19:15:39 ~ 2023-06-26 19:16:07 (29 seconds)


plot