HOME   LIST
‹–   –›

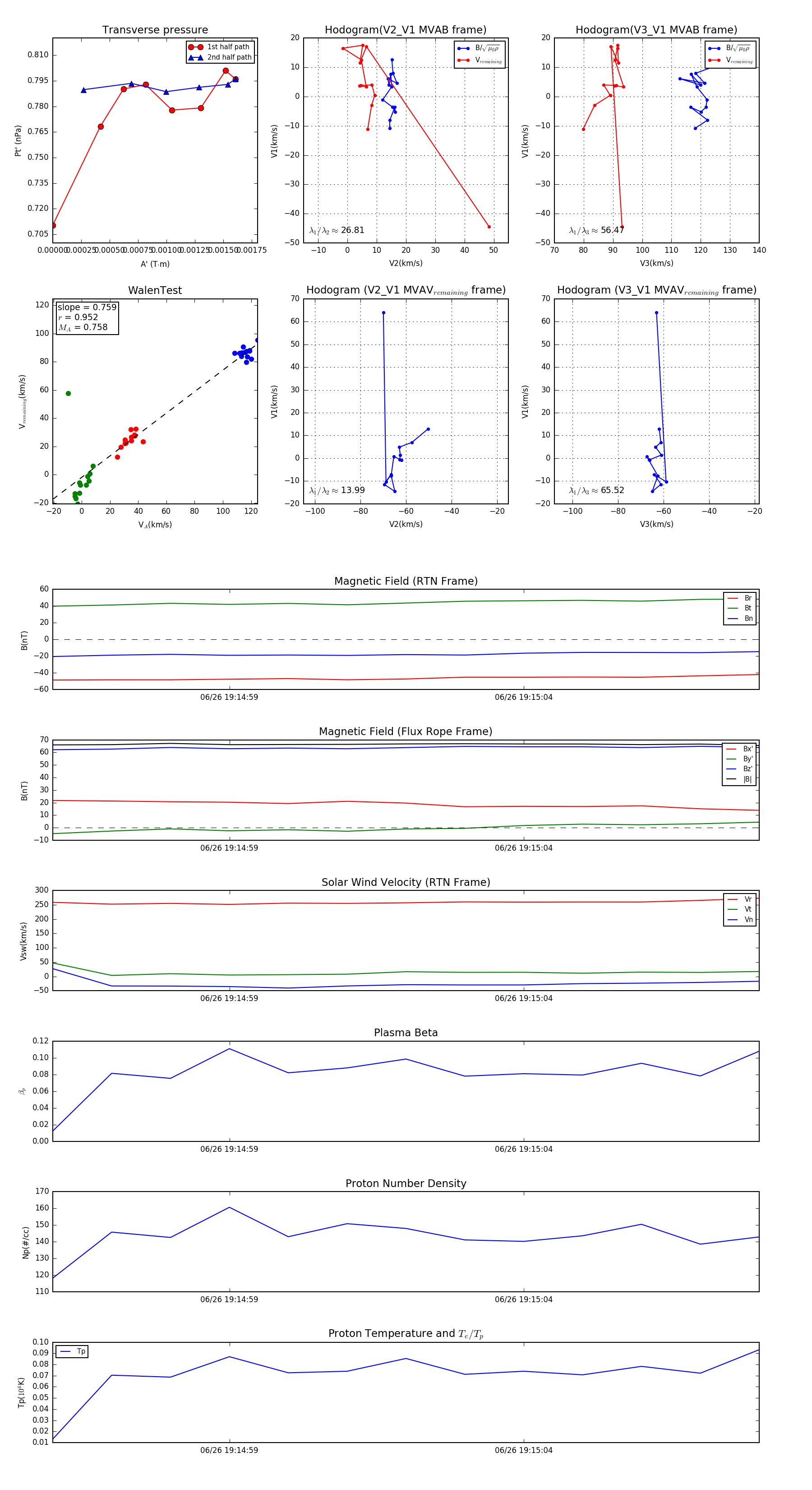
Flux Rope in 2023

Flux Rope Event 2023-06-26 19:14:56 ~ 2023-06-26 19:15:08 (13 seconds)


plot