HOME   LIST
‹–   –›

Flux Rope in 2023

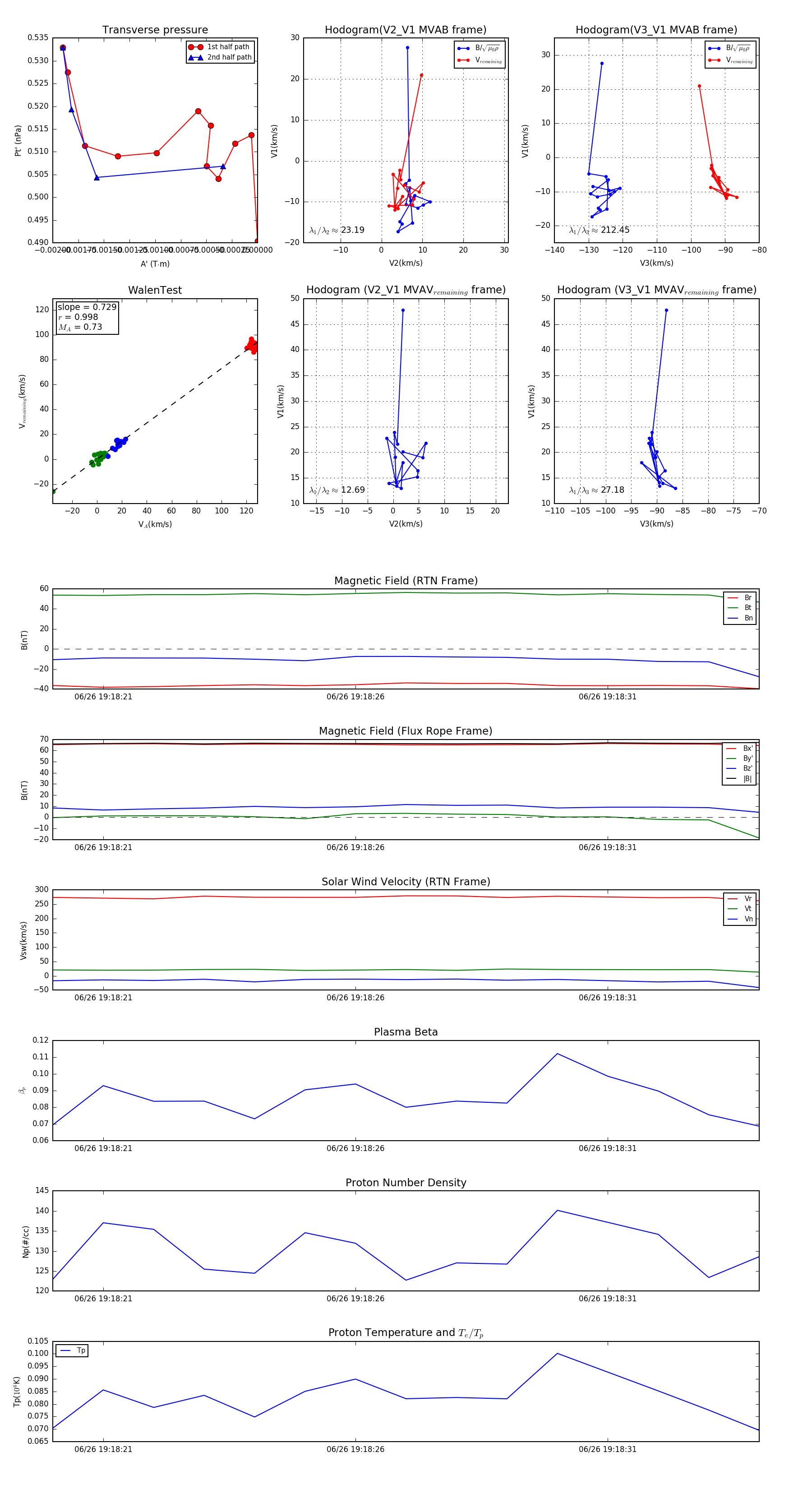
Flux Rope Event 2023-06-26 19:18:20 ~ 2023-06-26 19:18:34 (15 seconds)


plot