HOME   LIST
‹–   –›

Flux Rope in 2023

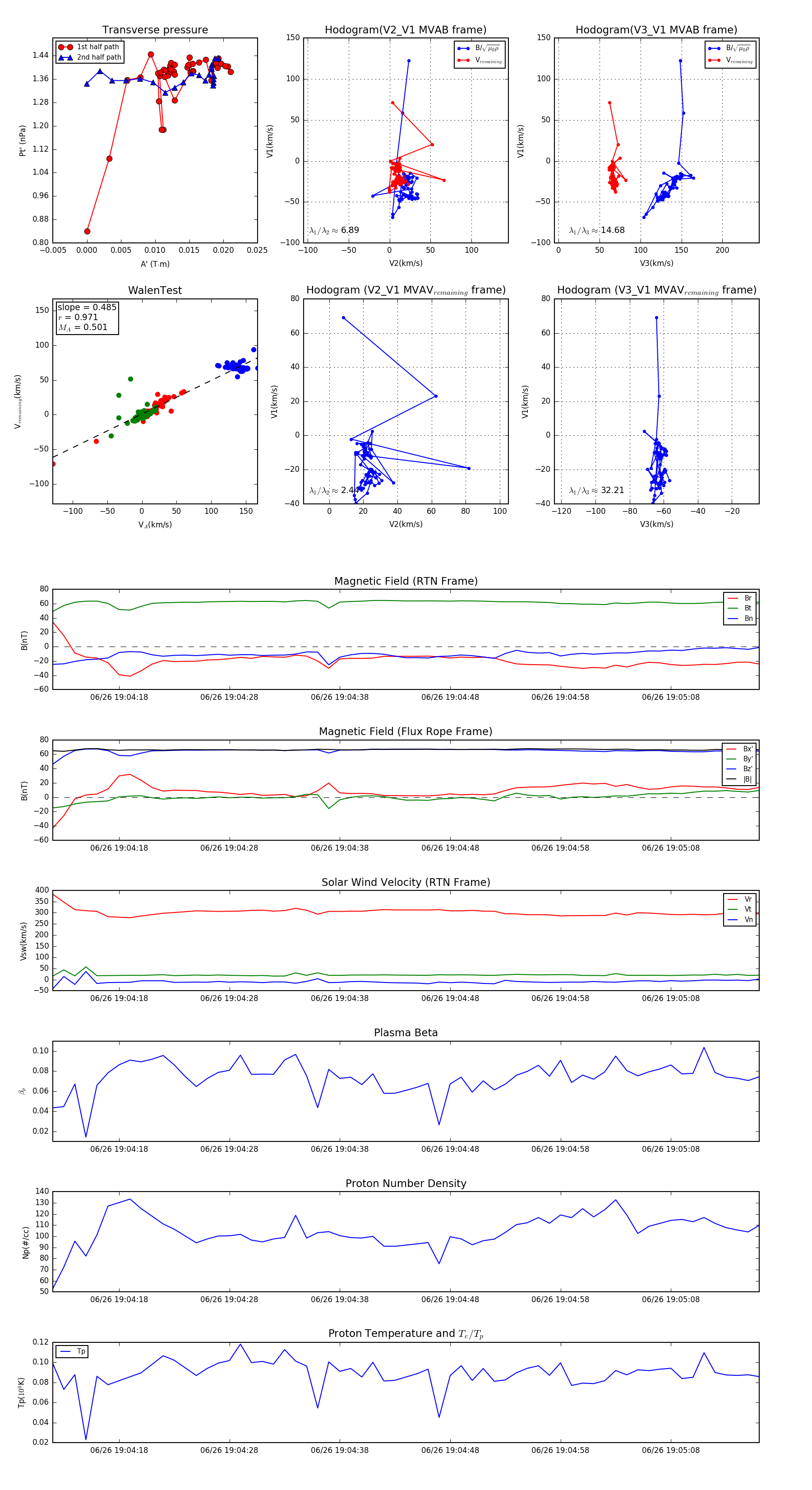
Flux Rope Event 2023-06-26 19:04:12 ~ 2023-06-26 19:05:16 (65 seconds)


plot