HOME   LIST
‹–   –›

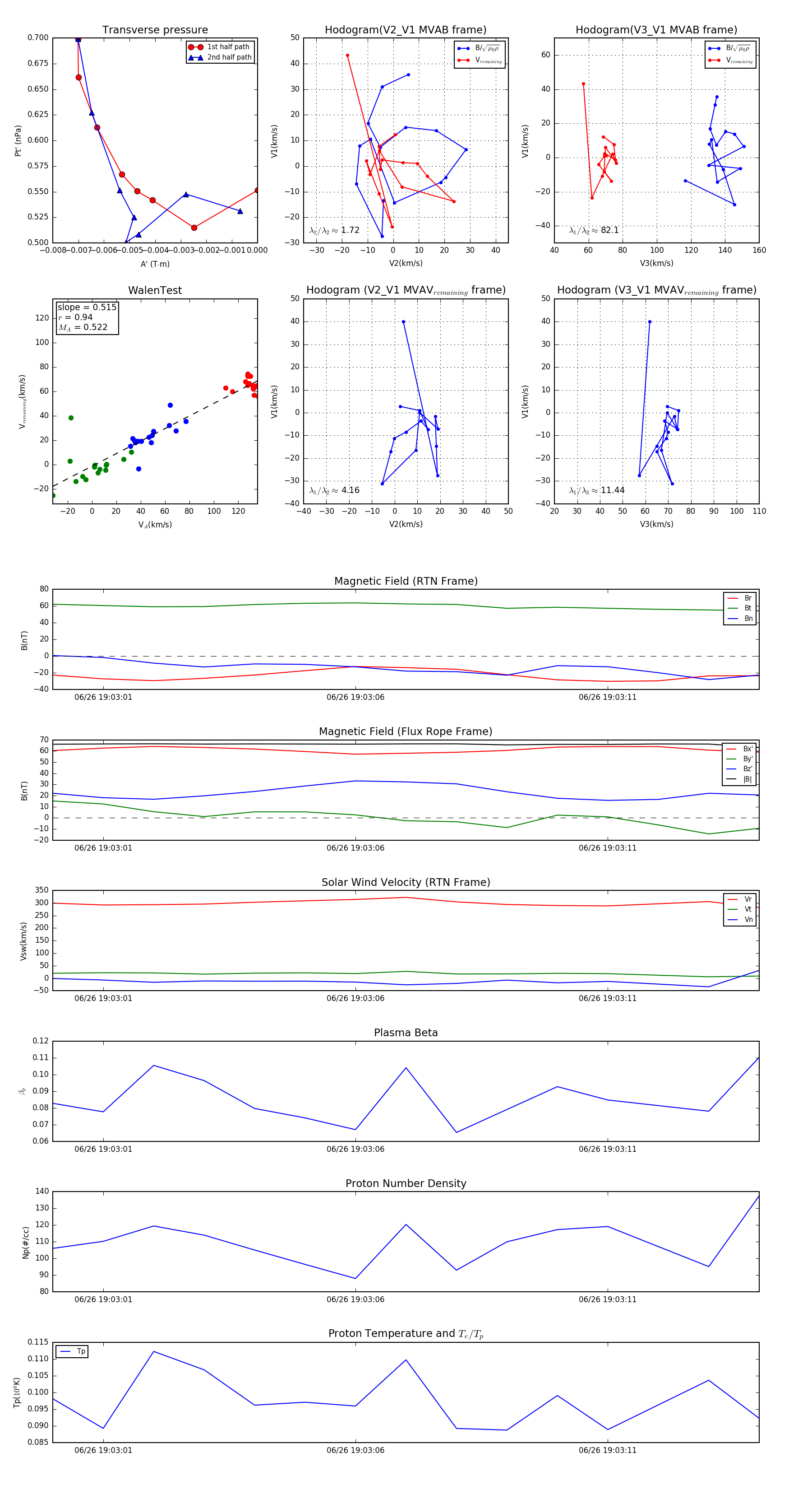
Flux Rope in 2023

Flux Rope Event 2023-06-26 19:03:00 ~ 2023-06-26 19:03:14 (15 seconds)


plot