HOME   LIST
‹–   –›

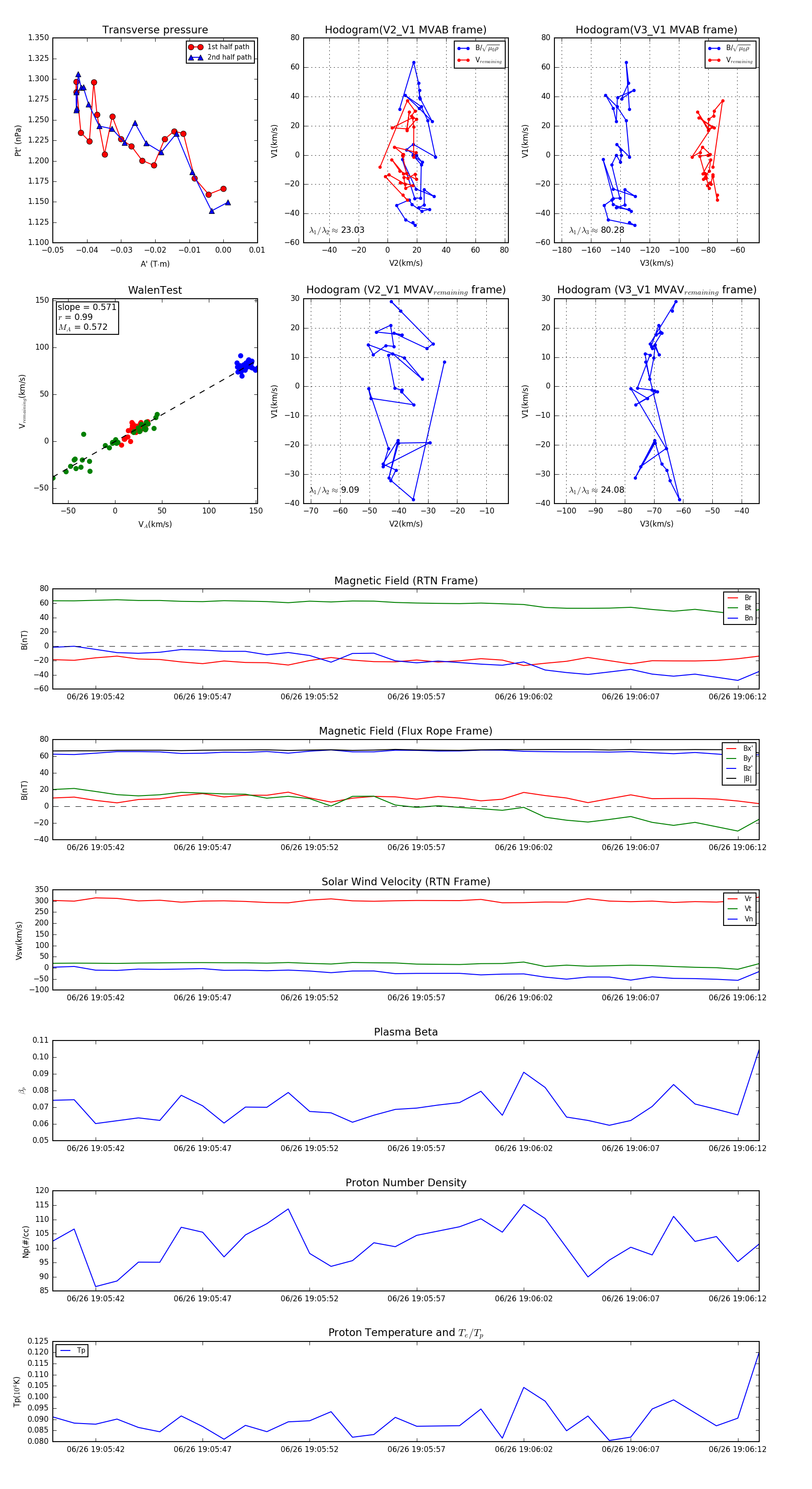
Flux Rope in 2023

Flux Rope Event 2023-06-26 19:05:40 ~ 2023-06-26 19:06:13 (34 seconds)


plot