HOME   LIST
‹–   –›

Flux Rope in 2023

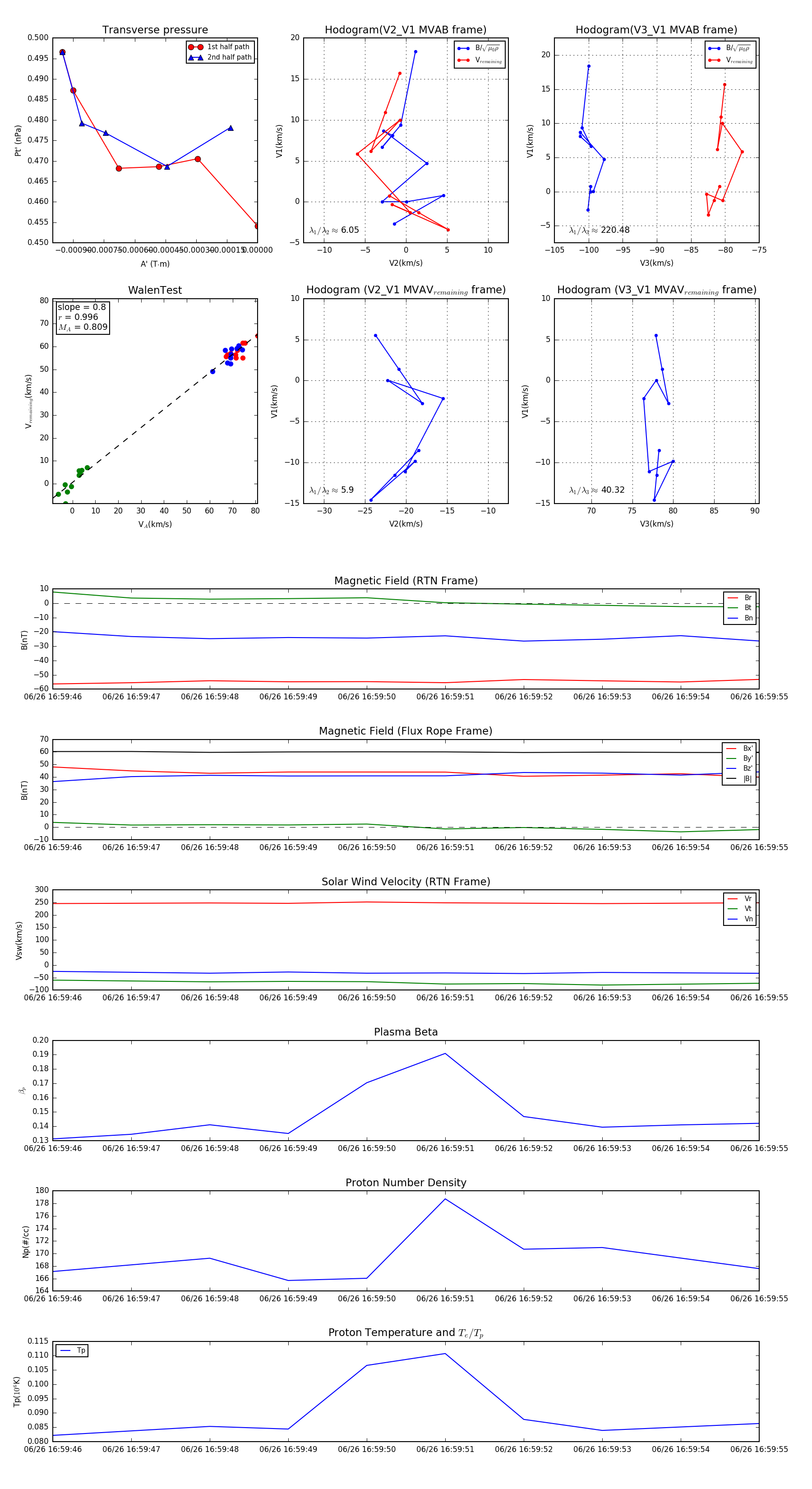
Flux Rope Event 2023-06-26 16:59:46 ~ 2023-06-26 16:59:55 (10 seconds)


plot