HOME   LIST
‹–   –›

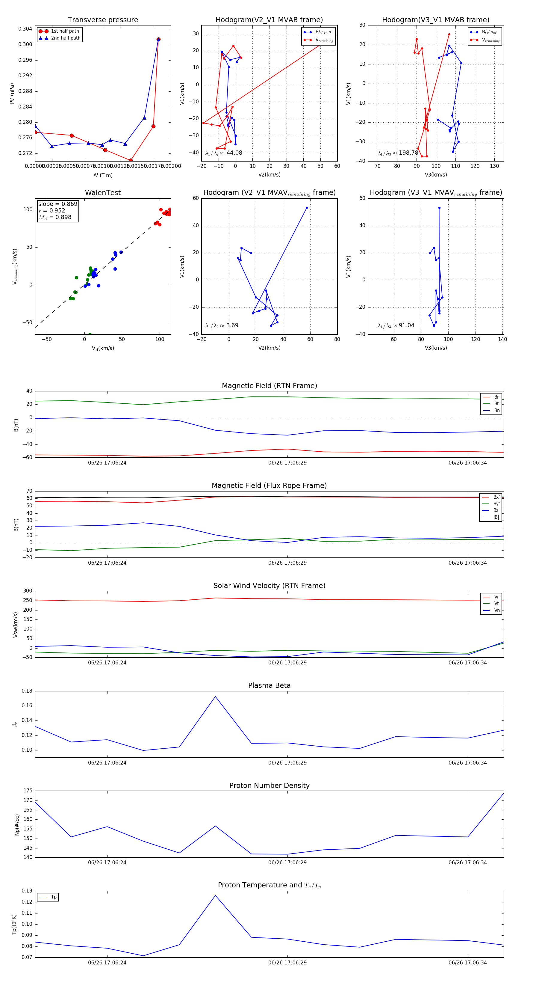
Flux Rope in 2023

Flux Rope Event 2023-06-26 17:06:22 ~ 2023-06-26 17:06:35 (14 seconds)


plot