HOME   LIST
‹–   –›

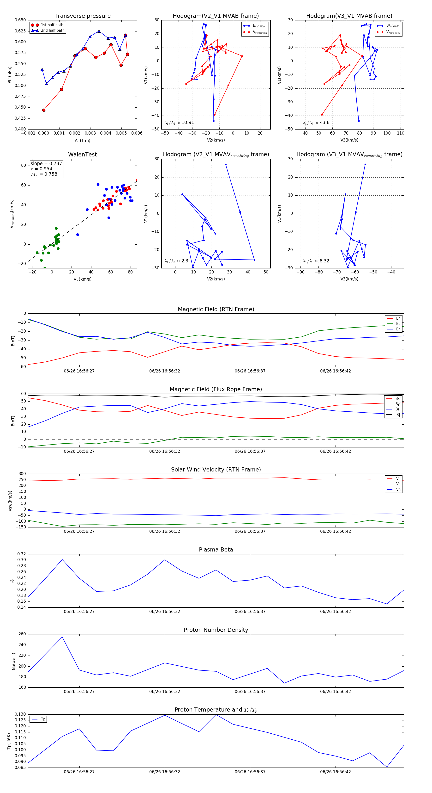
Flux Rope in 2023

Flux Rope Event 2023-06-26 16:56:24 ~ 2023-06-26 16:56:46 (23 seconds)


plot