HOME   LIST
‹–   –›

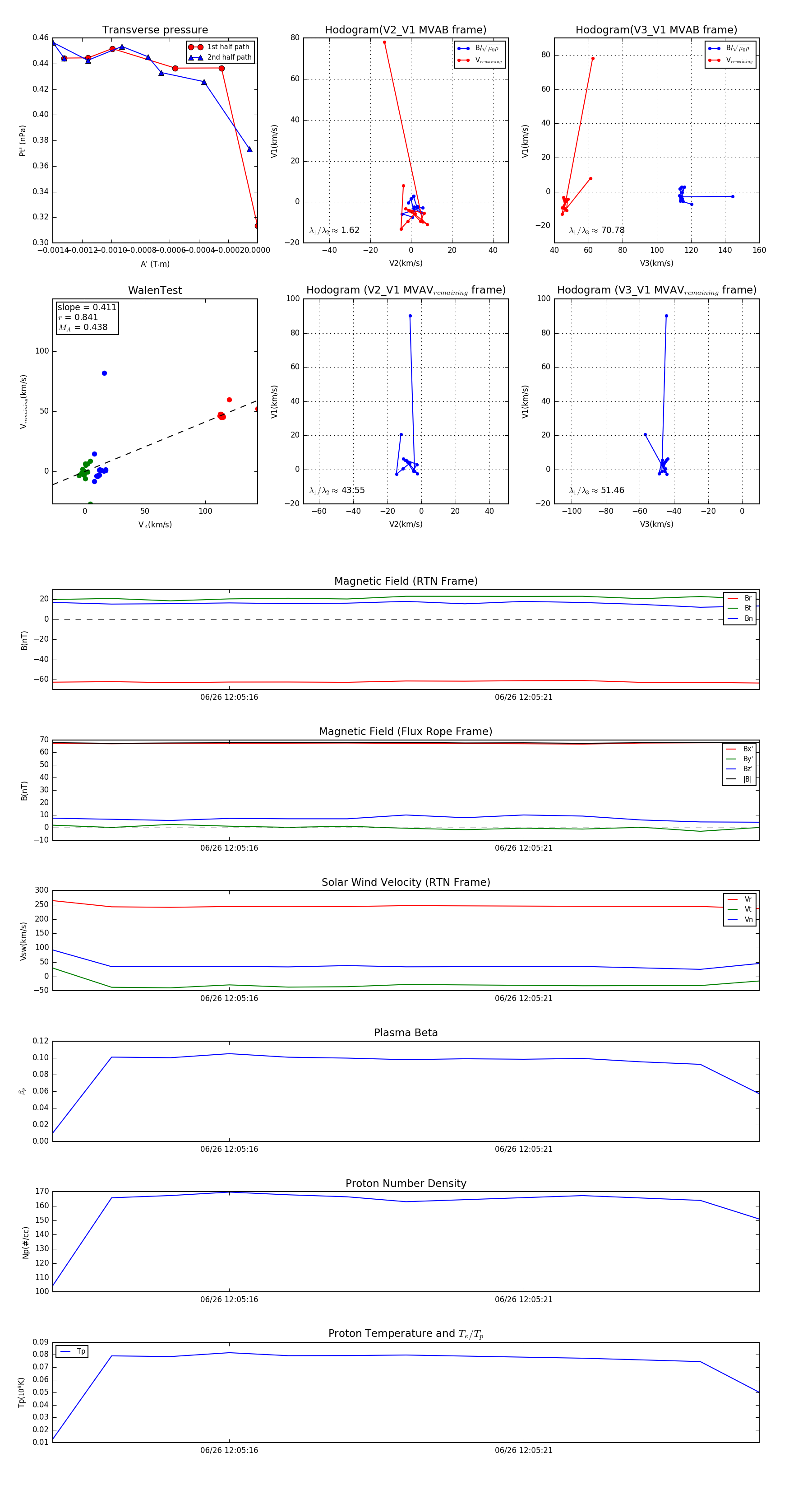
Flux Rope in 2023

Flux Rope Event 2023-06-26 12:05:13 ~ 2023-06-26 12:05:25 (13 seconds)


plot