HOME   LIST
‹–   –›

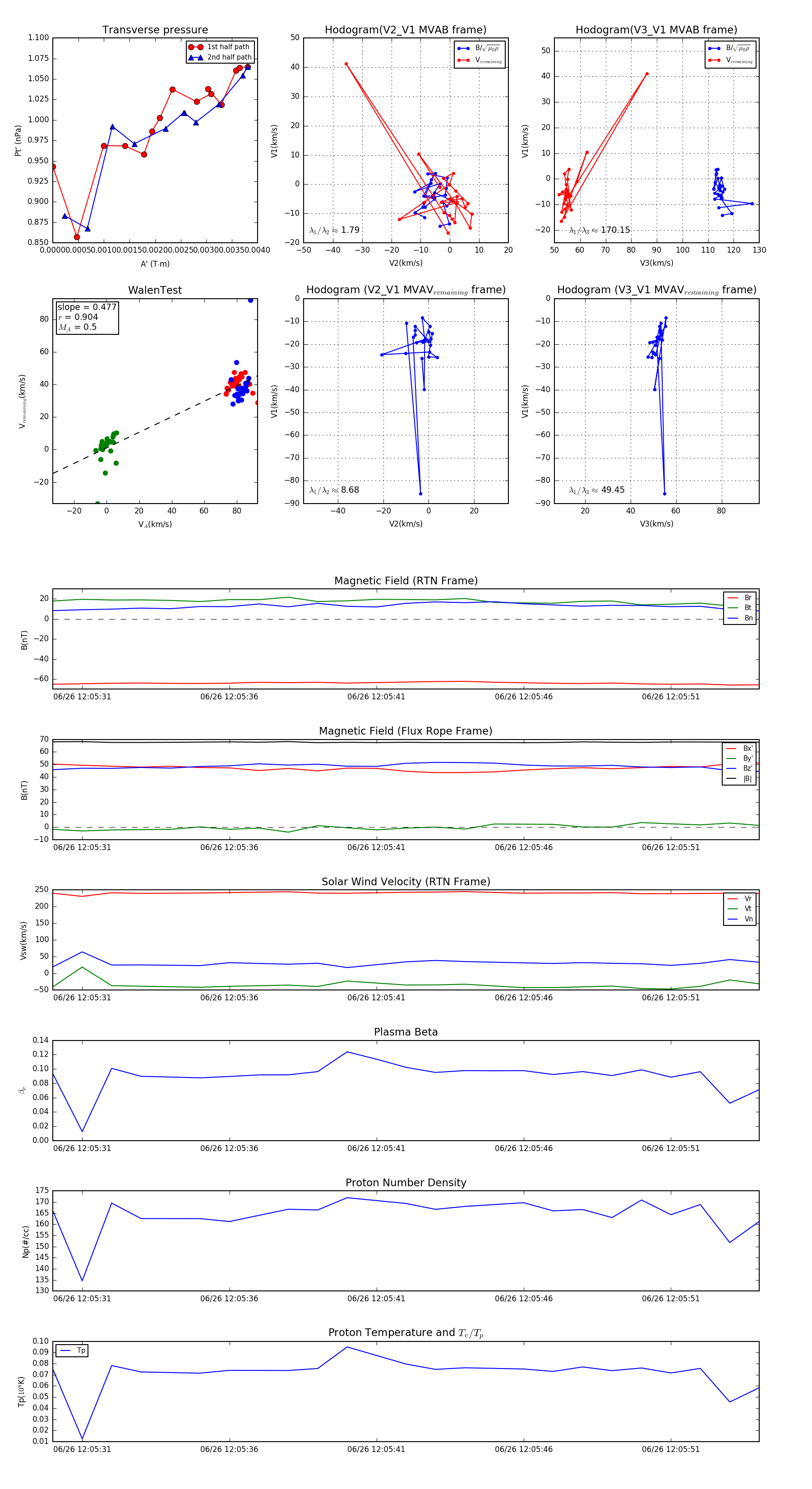
Flux Rope in 2023

Flux Rope Event 2023-06-26 12:05:30 ~ 2023-06-26 12:05:54 (25 seconds)


plot