HOME   LIST
‹–   –›

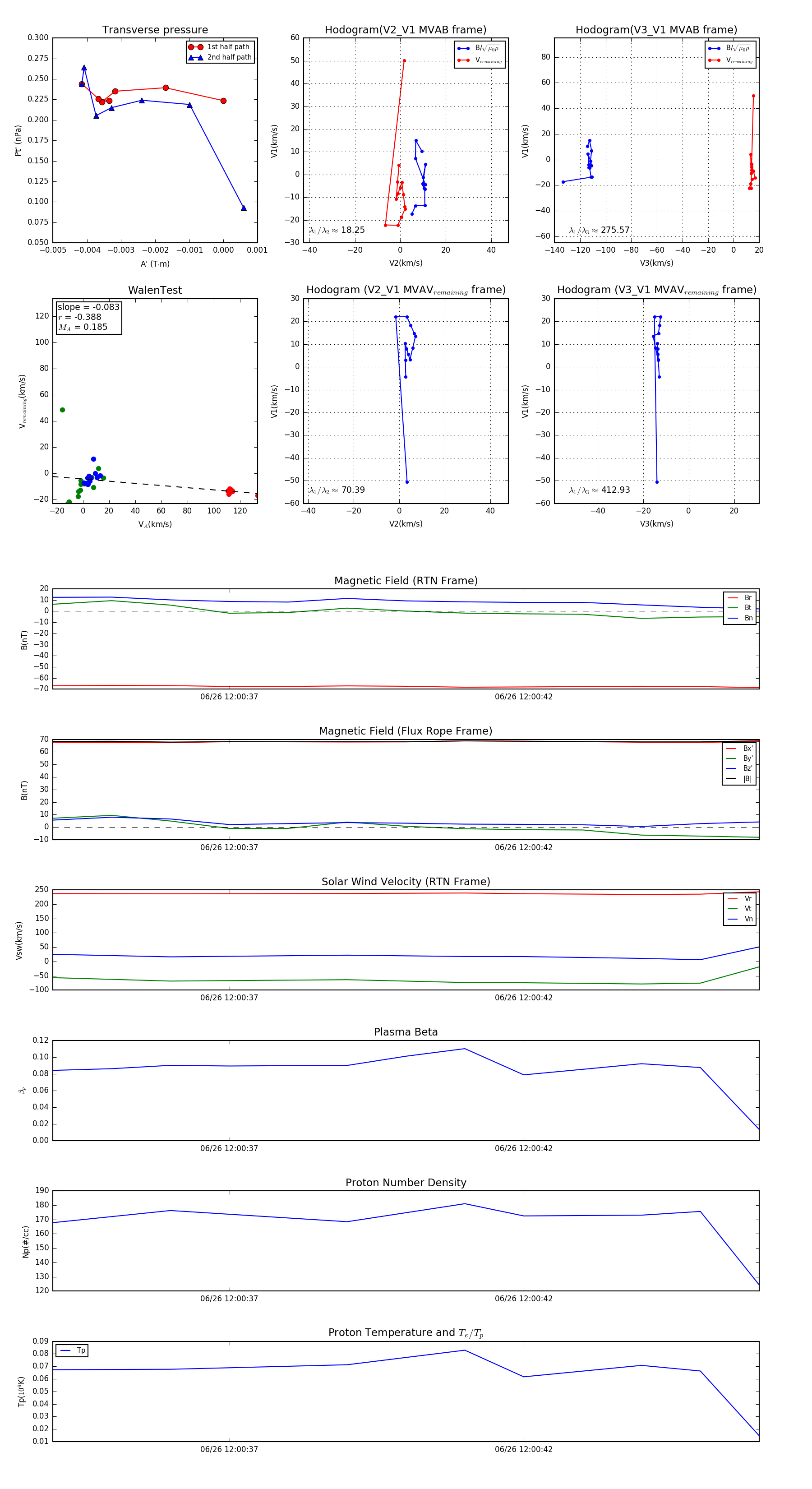
Flux Rope in 2023

Flux Rope Event 2023-06-26 12:00:34 ~ 2023-06-26 12:00:46 (13 seconds)


plot