HOME   LIST
‹–   –›

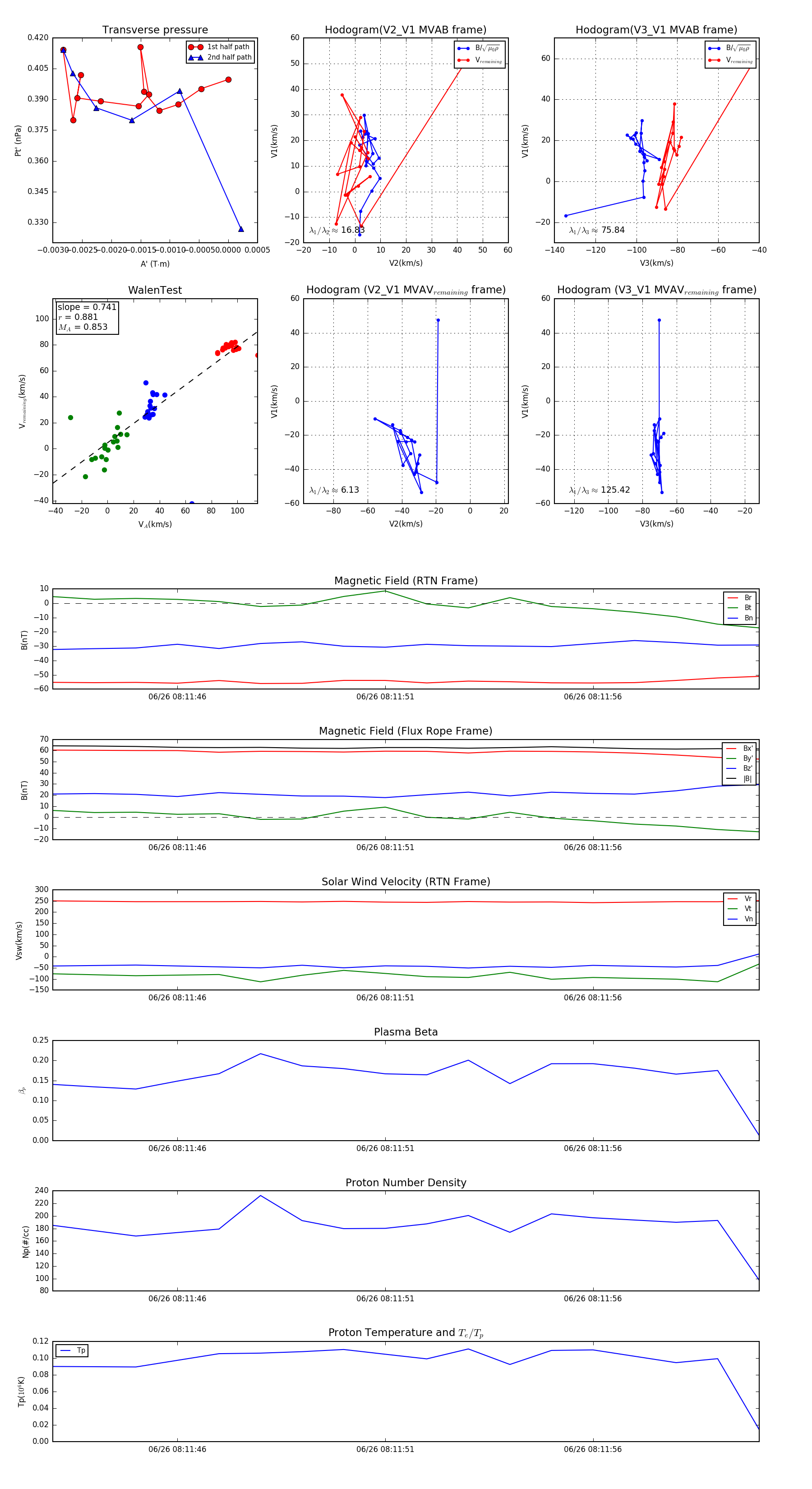
Flux Rope in 2023

Flux Rope Event 2023-06-26 08:11:43 ~ 2023-06-26 08:12:00 (18 seconds)


plot