HOME   LIST
‹–   –›

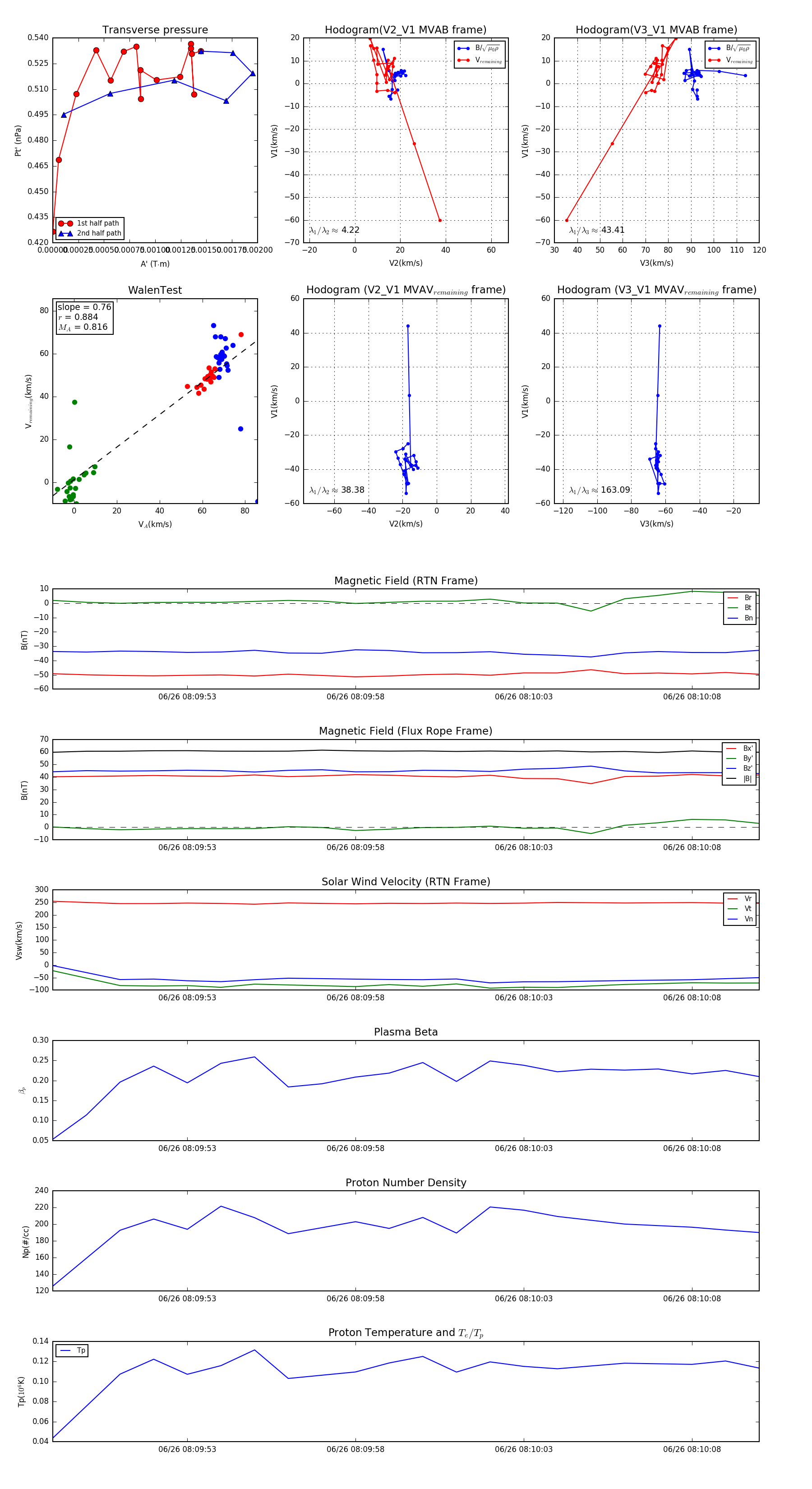
Flux Rope in 2023

Flux Rope Event 2023-06-26 08:09:49 ~ 2023-06-26 08:10:10 (22 seconds)


plot