HOME   LIST
‹–   –›

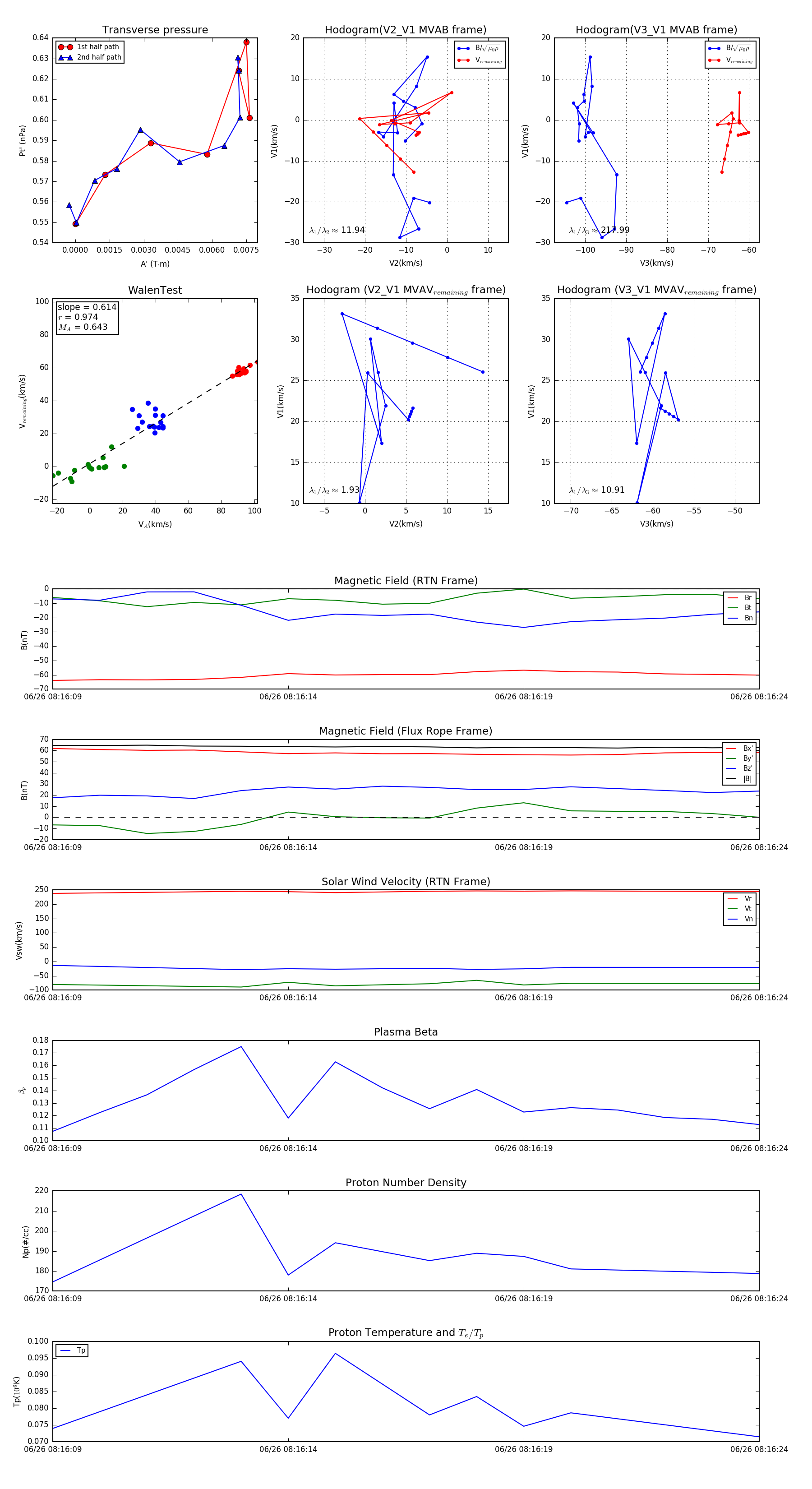
Flux Rope in 2023

Flux Rope Event 2023-06-26 08:16:09 ~ 2023-06-26 08:16:24 (16 seconds)


plot