HOME   LIST
‹–   –›

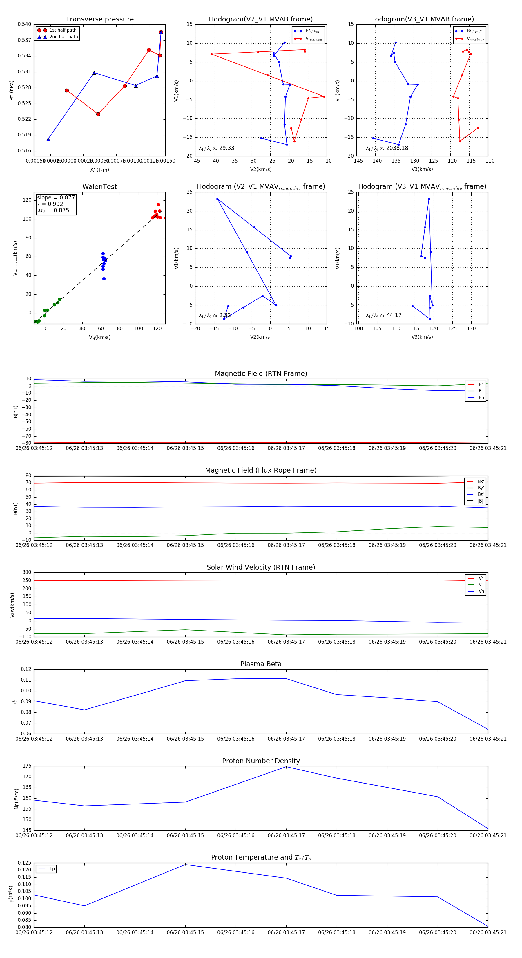
Flux Rope in 2023

Flux Rope Event 2023-06-26 03:45:12 ~ 2023-06-26 03:45:21 (10 seconds)


plot