HOME   LIST
‹–   –›

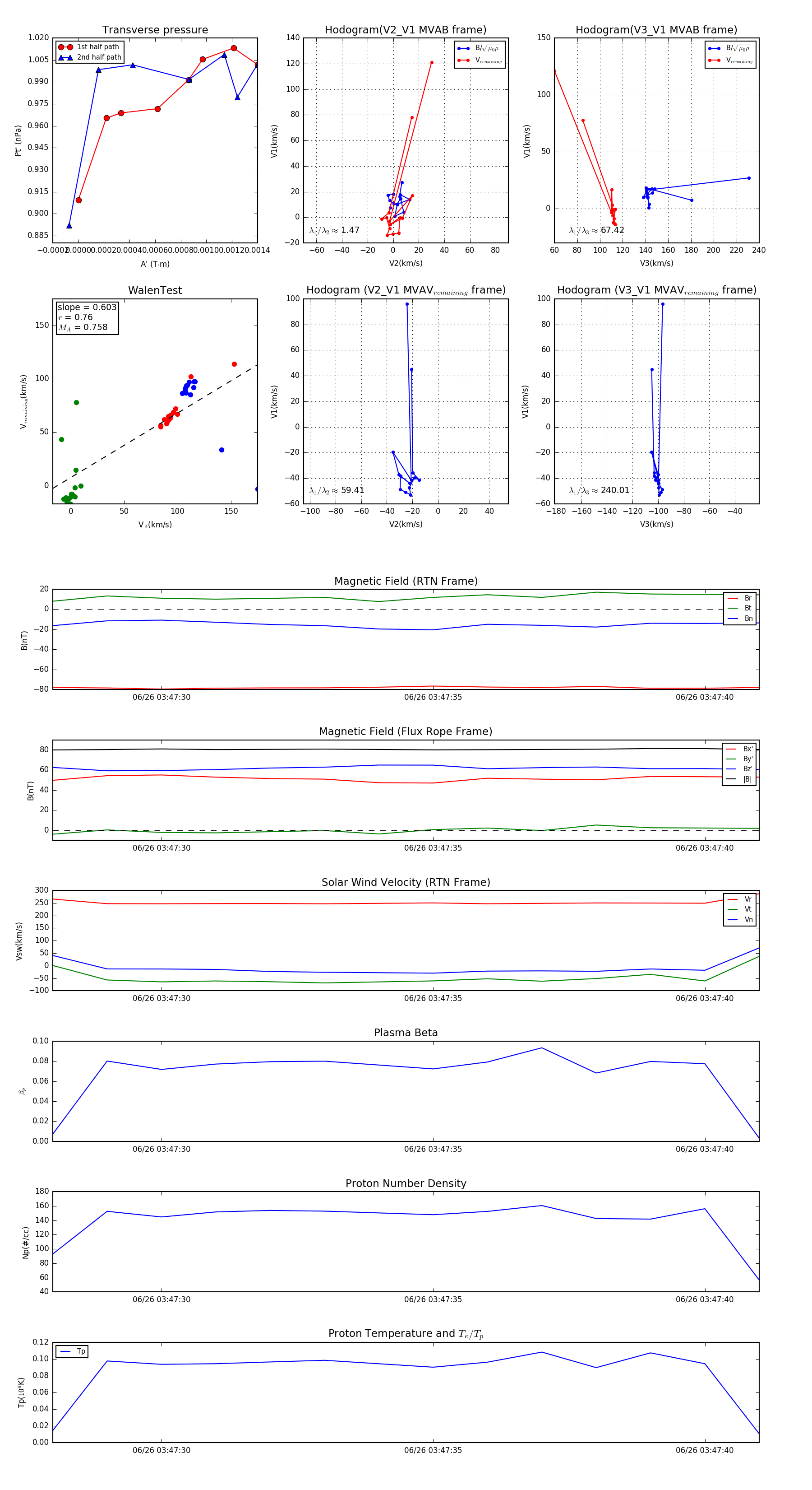
Flux Rope in 2023

Flux Rope Event 2023-06-26 03:47:28 ~ 2023-06-26 03:47:41 (14 seconds)


plot