HOME   LIST
‹–   –›

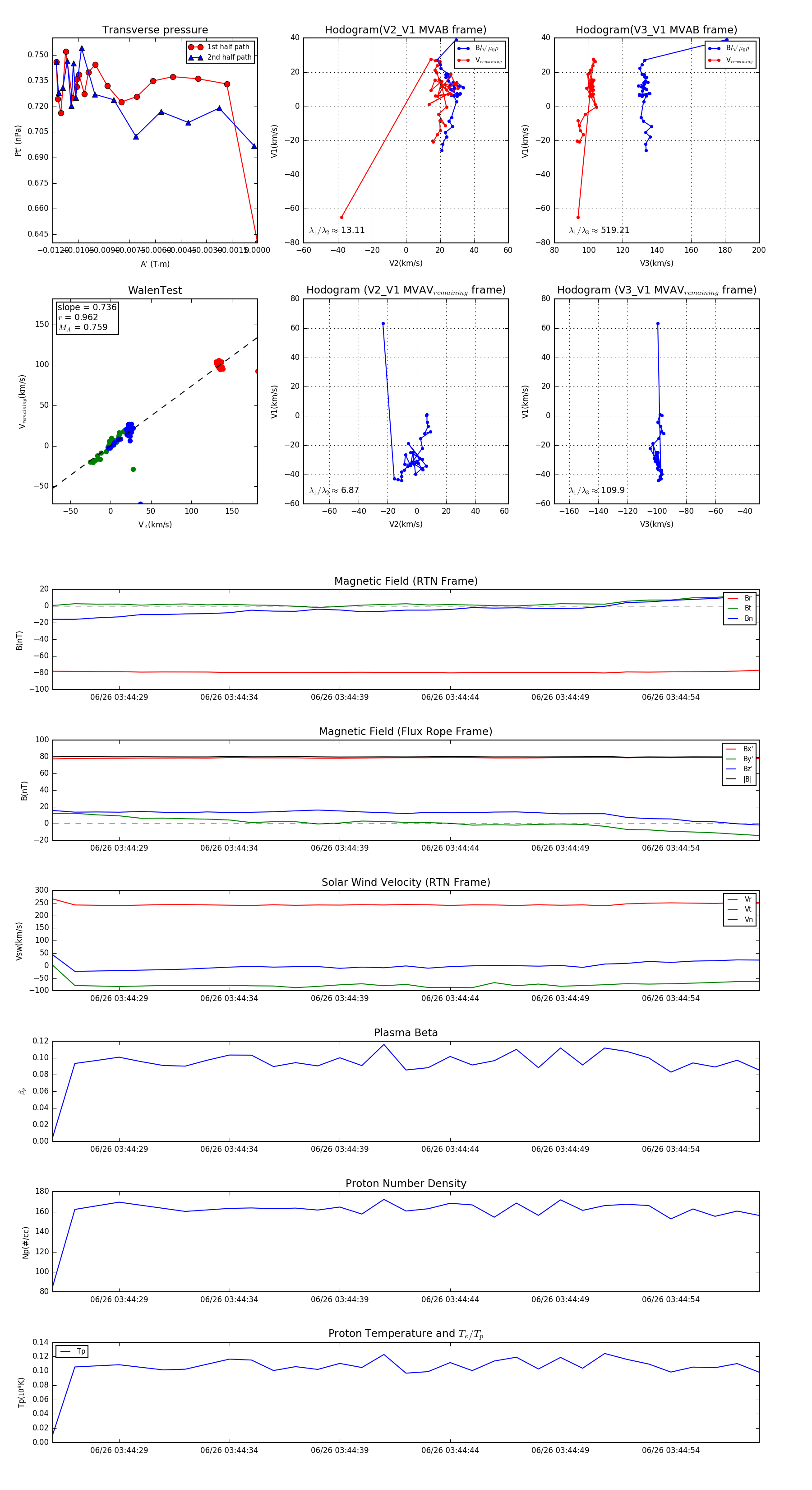
Flux Rope in 2023

Flux Rope Event 2023-06-26 03:44:26 ~ 2023-06-26 03:44:58 (33 seconds)


plot