HOME   LIST
‹–   –›

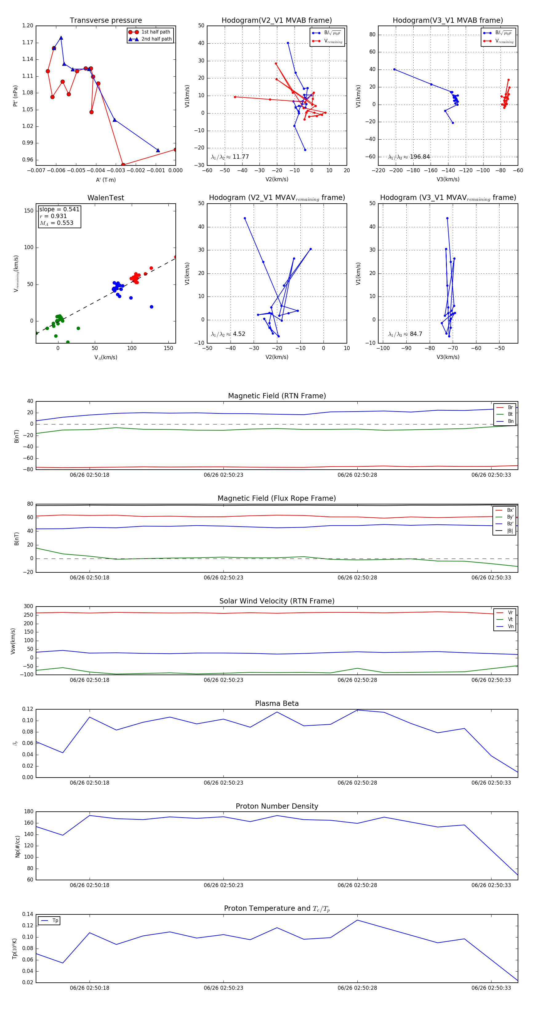
Flux Rope in 2023

Flux Rope Event 2023-06-26 02:50:16 ~ 2023-06-26 02:50:34 (19 seconds)


plot