HOME   LIST
‹–   –›

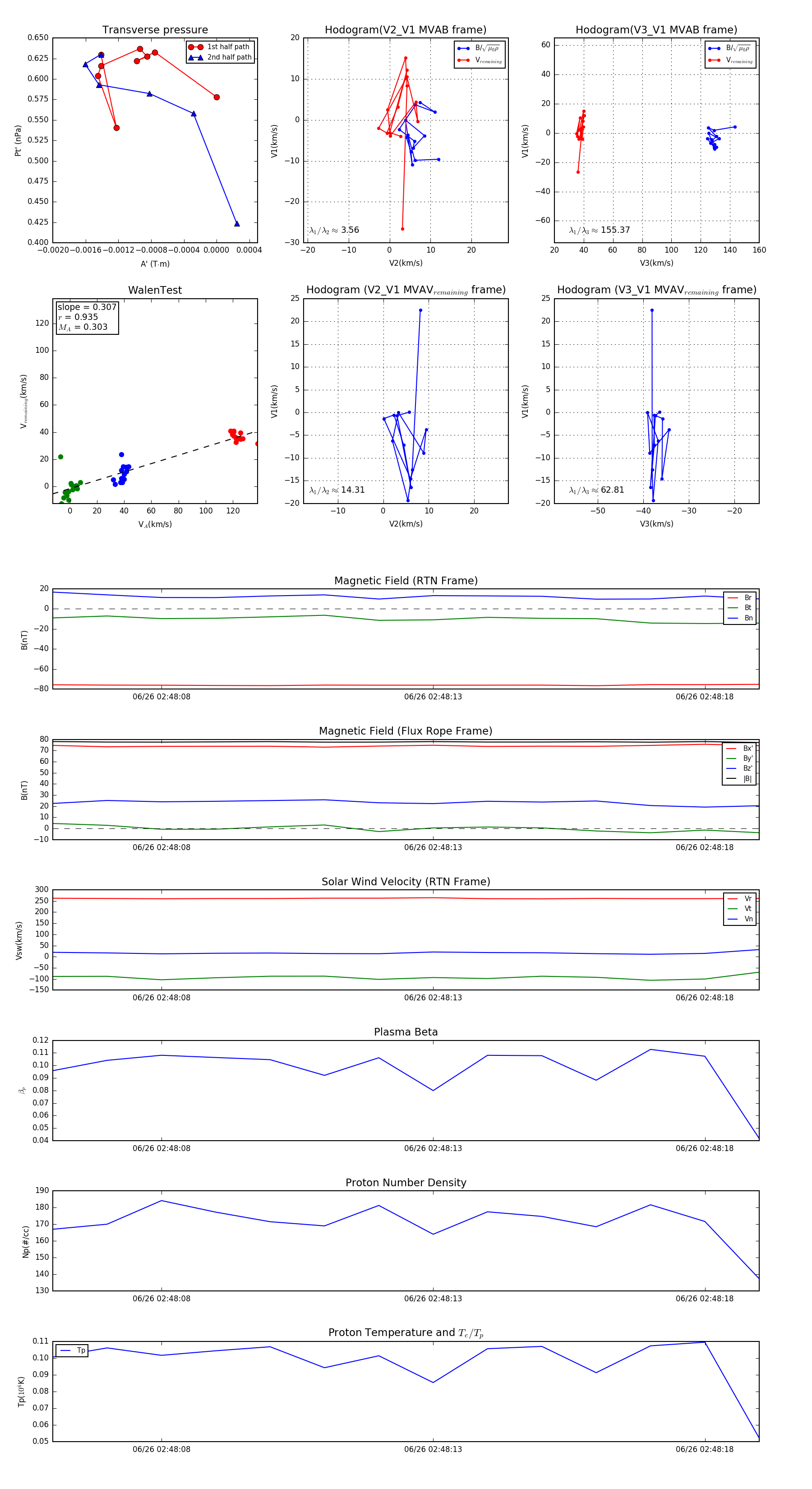
Flux Rope in 2023

Flux Rope Event 2023-06-26 02:48:06 ~ 2023-06-26 02:48:19 (14 seconds)


plot