HOME   LIST
‹–   –›

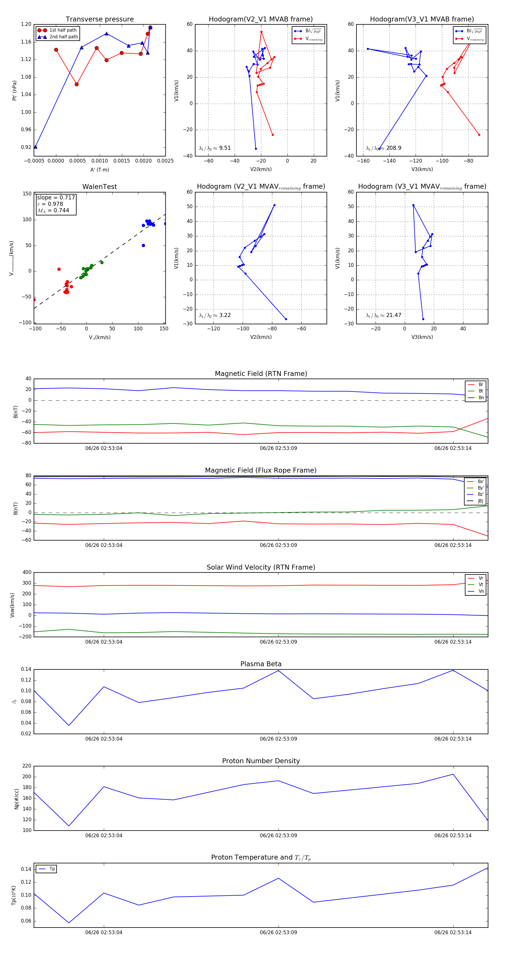
Flux Rope in 2023

Flux Rope Event 2023-06-26 02:53:02 ~ 2023-06-26 02:53:15 (14 seconds)


plot