HOME   LIST
‹–   –›

Flux Rope in 2023

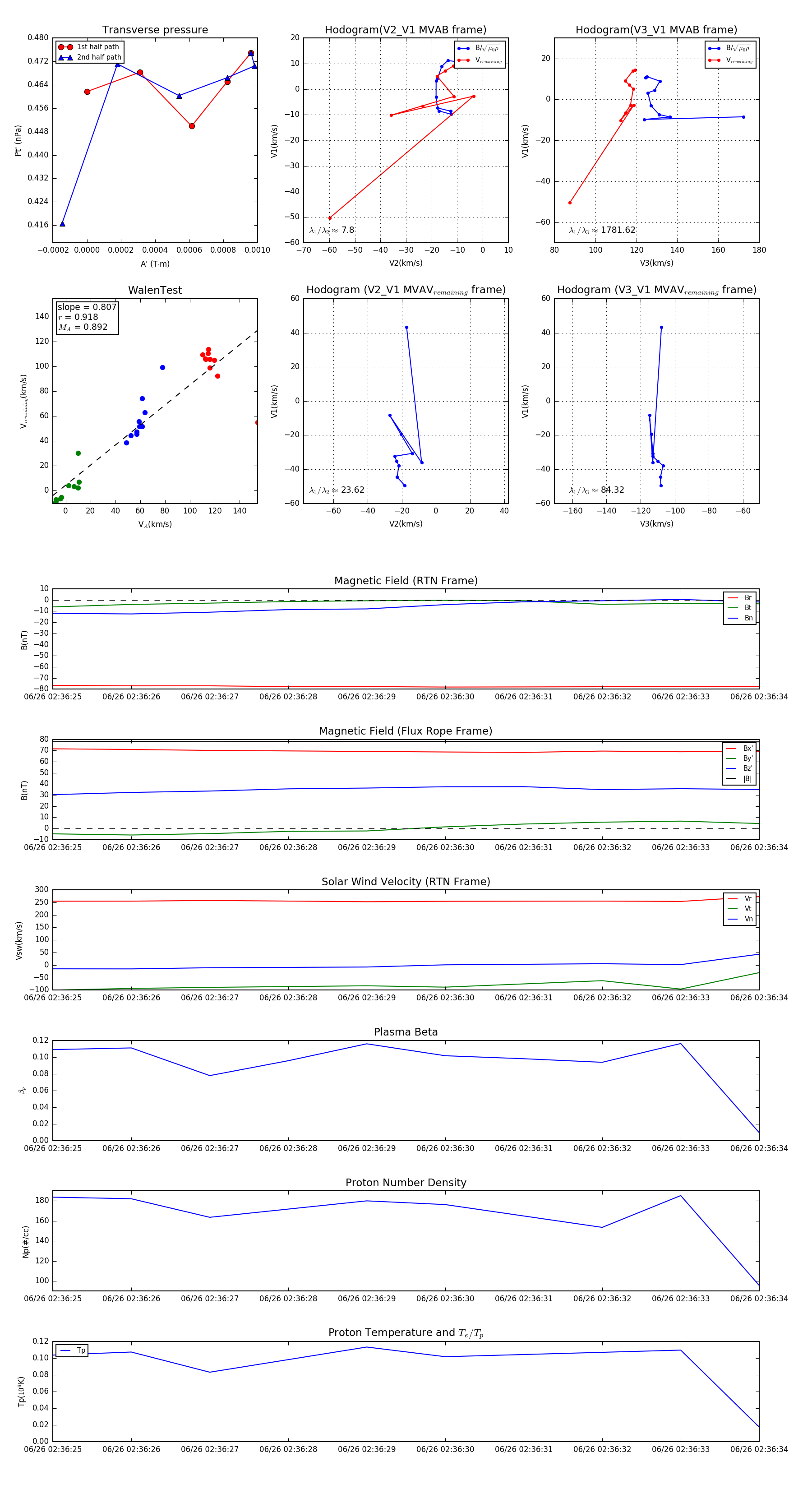
Flux Rope Event 2023-06-26 02:36:25 ~ 2023-06-26 02:36:34 (10 seconds)


plot