HOME   LIST
‹–   –›

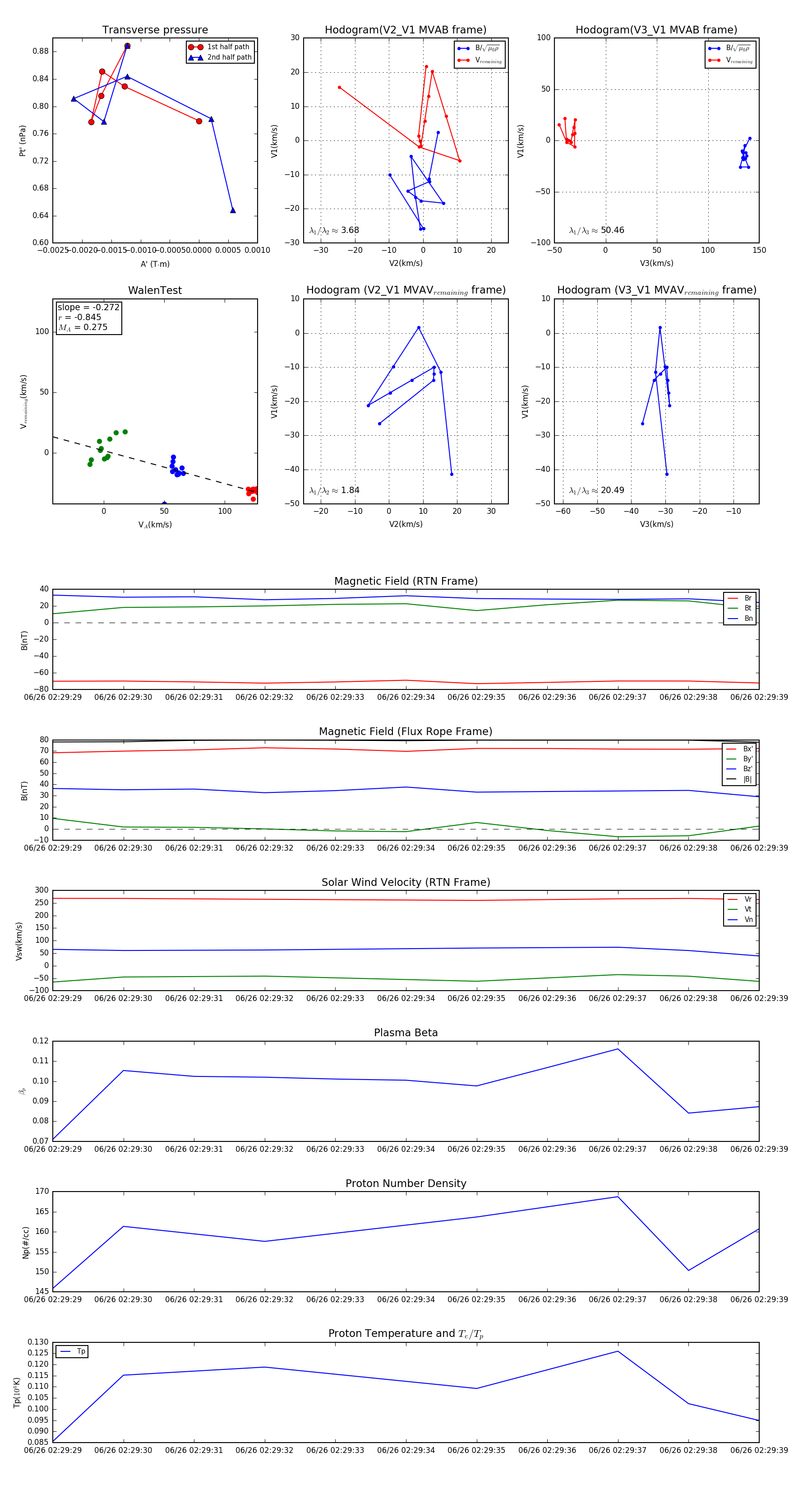
Flux Rope in 2023

Flux Rope Event 2023-06-26 02:29:29 ~ 2023-06-26 02:29:39 (11 seconds)


plot