HOME   LIST
‹–   –›

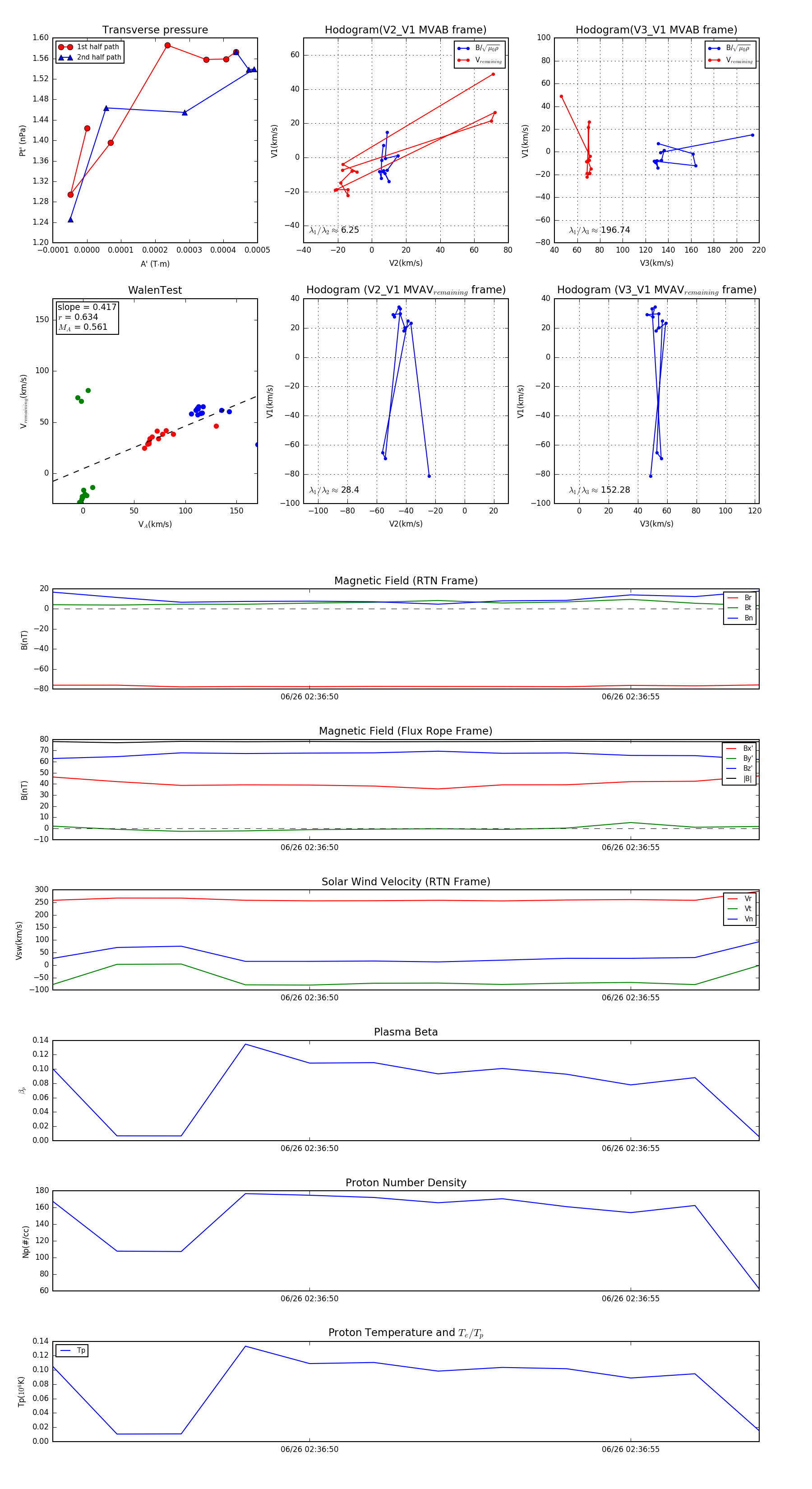
Flux Rope in 2023

Flux Rope Event 2023-06-26 02:36:46 ~ 2023-06-26 02:36:57 (12 seconds)


plot