HOME   LIST
‹–   –›

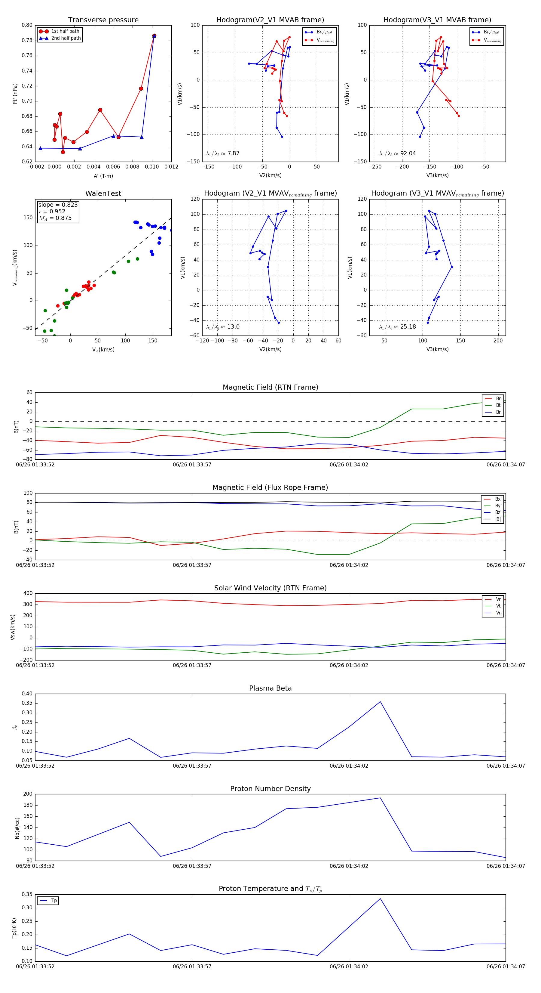
Flux Rope in 2023

Flux Rope Event 2023-06-26 01:33:52 ~ 2023-06-26 01:34:07 (16 seconds)


plot