HOME   LIST
‹–   –›

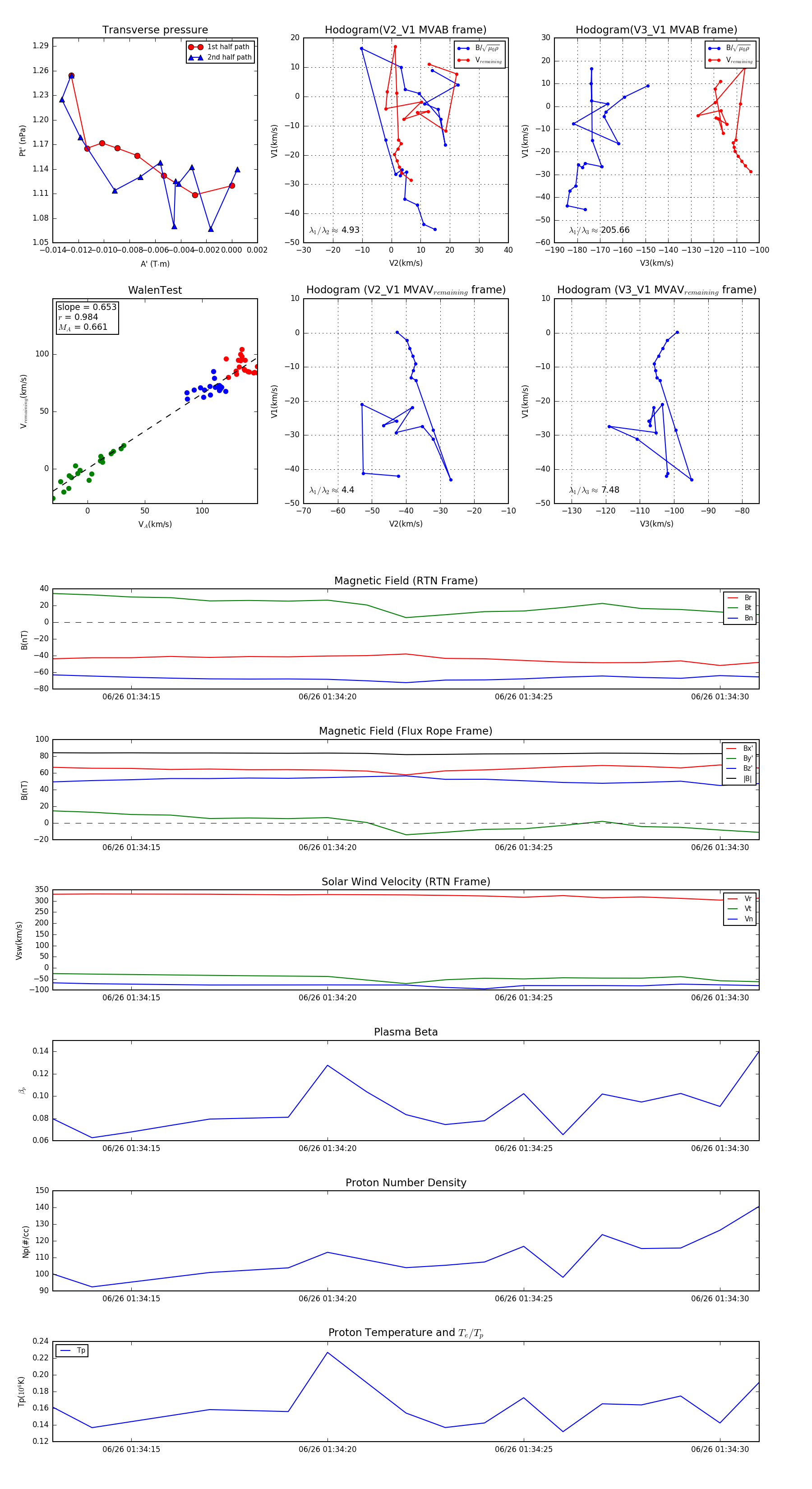
Flux Rope in 2023

Flux Rope Event 2023-06-26 01:34:13 ~ 2023-06-26 01:34:31 (19 seconds)


plot