HOME   LIST
‹–   –›

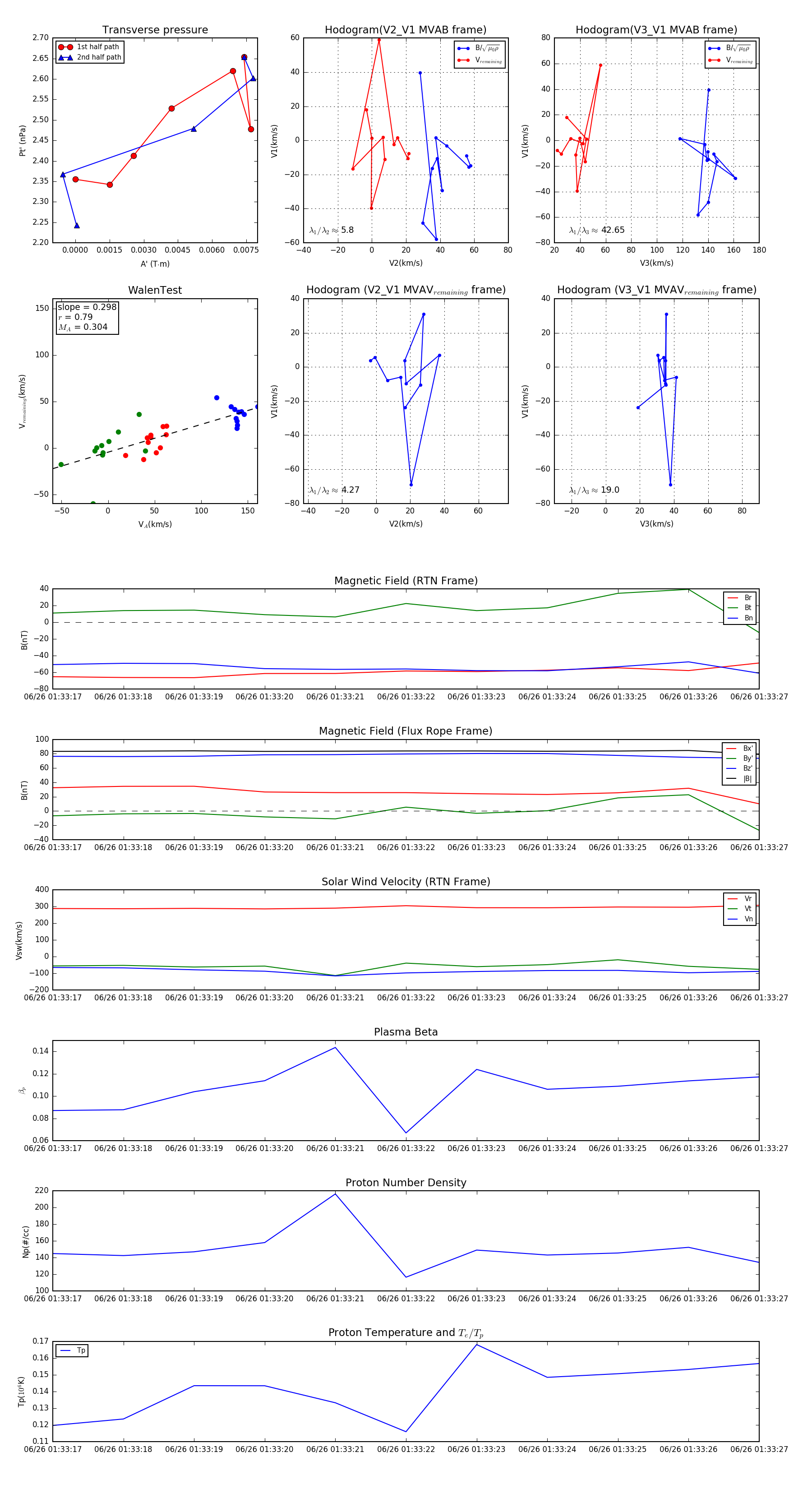
Flux Rope in 2023

Flux Rope Event 2023-06-26 01:33:17 ~ 2023-06-26 01:33:27 (11 seconds)


plot