HOME   LIST
‹–   –›

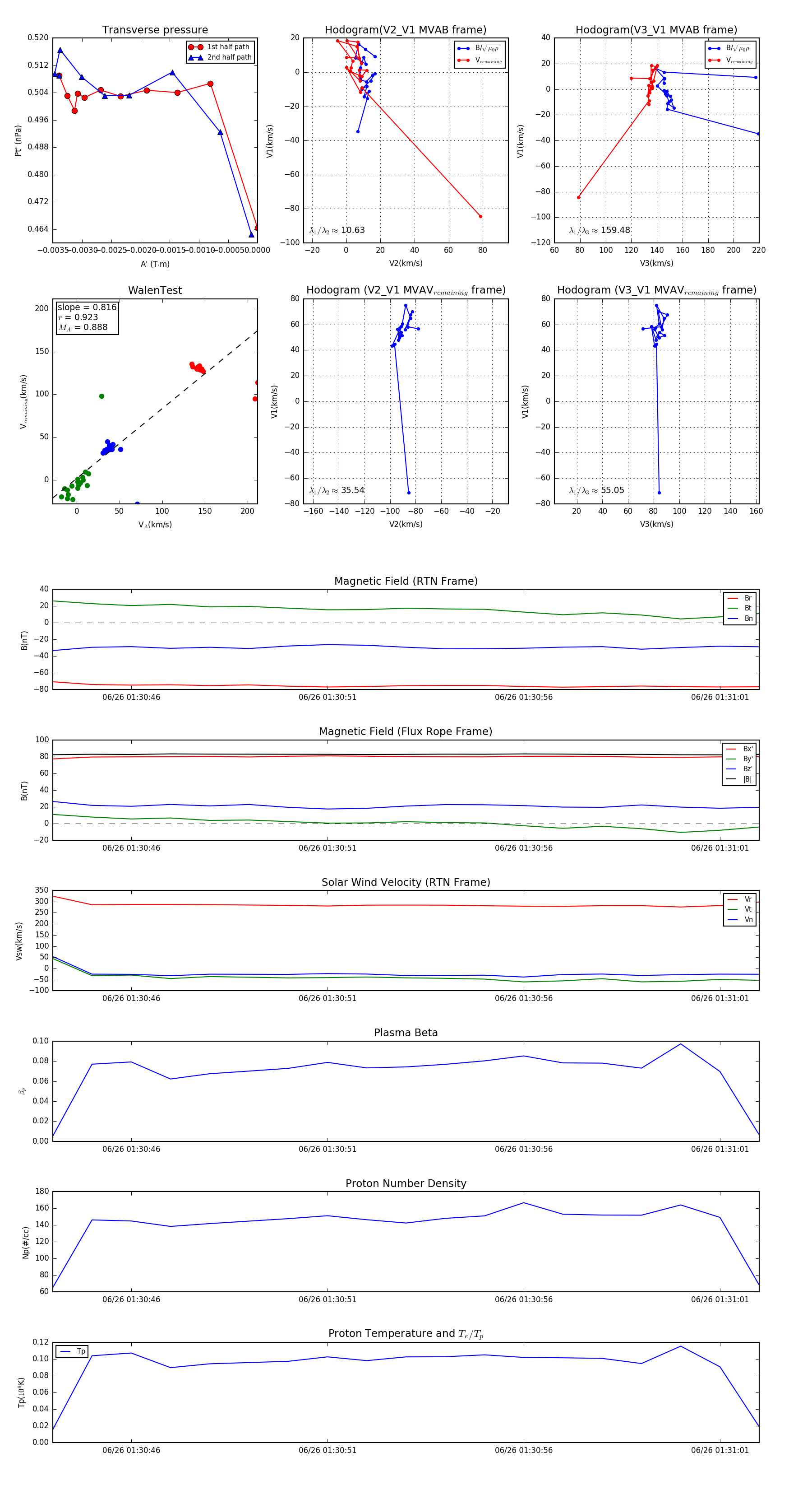
Flux Rope in 2023

Flux Rope Event 2023-06-26 01:30:44 ~ 2023-06-26 01:31:02 (19 seconds)


plot