HOME   LIST
‹–   –›

Flux Rope in 2023

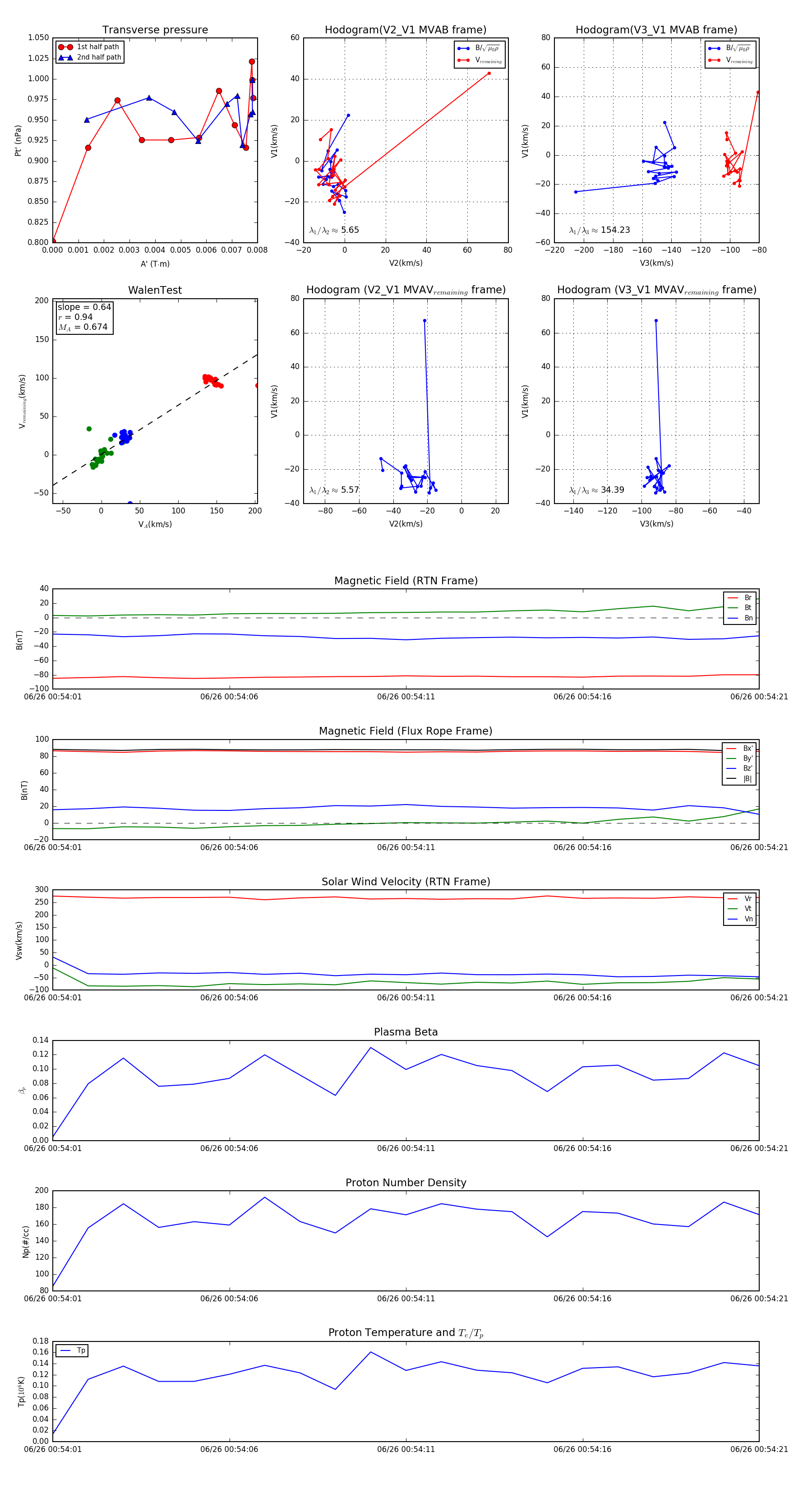
Flux Rope Event 2023-06-26 00:54:01 ~ 2023-06-26 00:54:21 (21 seconds)


plot