HOME   LIST
‹–   –›

Flux Rope in 2023

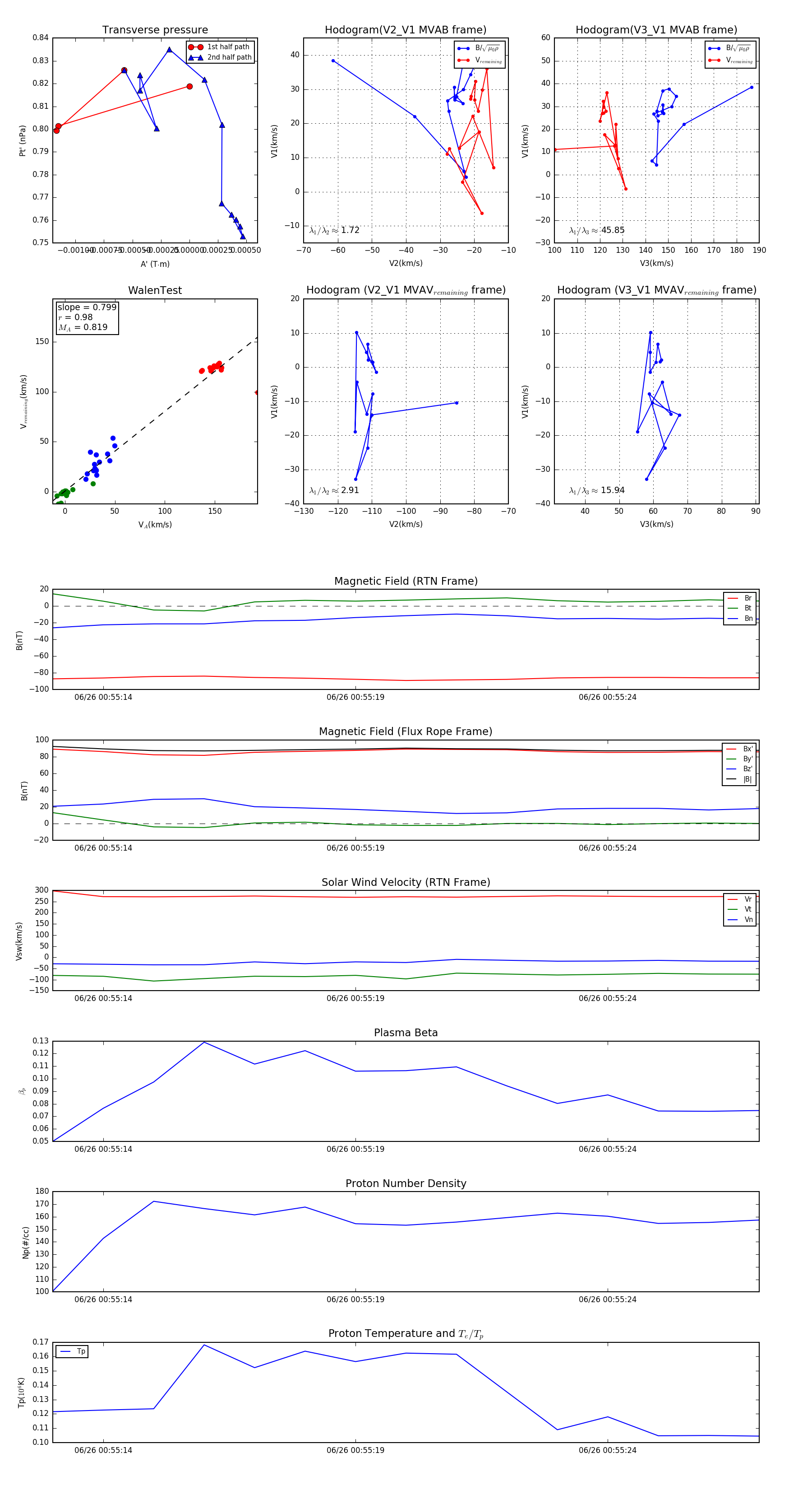
Flux Rope Event 2023-06-26 00:55:13 ~ 2023-06-26 00:55:27 (15 seconds)


plot