HOME   LIST
‹–   –›

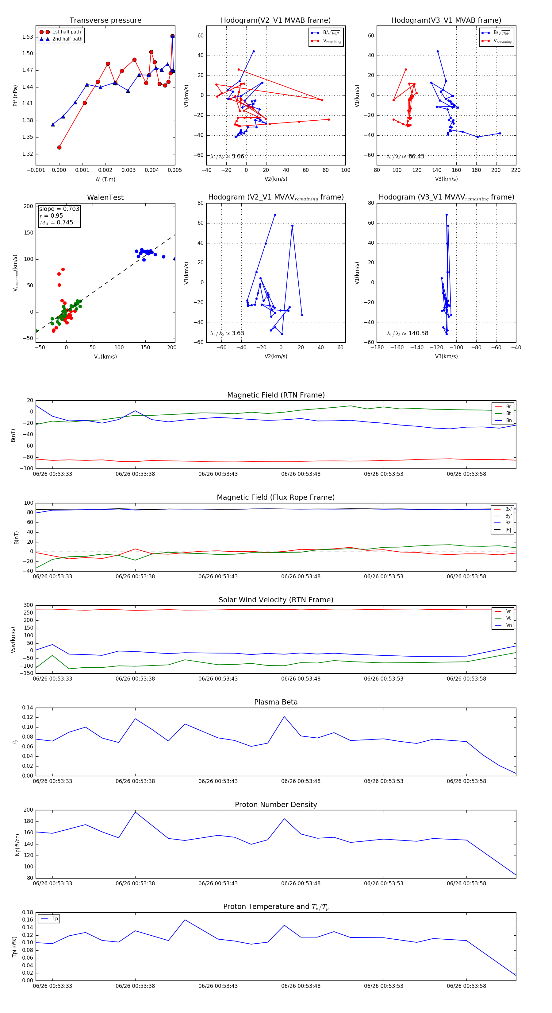
Flux Rope in 2023

Flux Rope Event 2023-06-26 00:53:32 ~ 2023-06-26 00:54:01 (30 seconds)


plot