HOME   LIST
‹–   –›

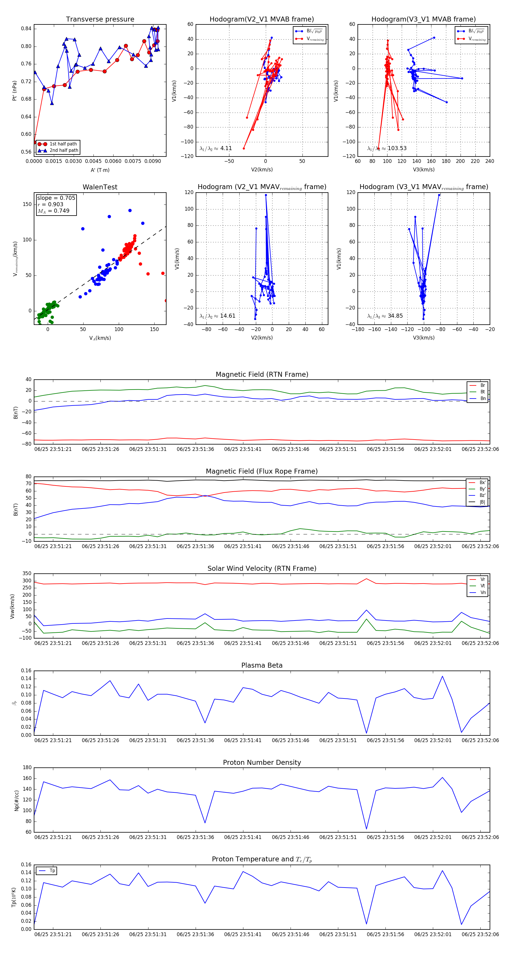
Flux Rope in 2023

Flux Rope Event 2023-06-25 23:51:19 ~ 2023-06-25 23:52:07 (49 seconds)


plot