HOME   LIST
‹–   –›

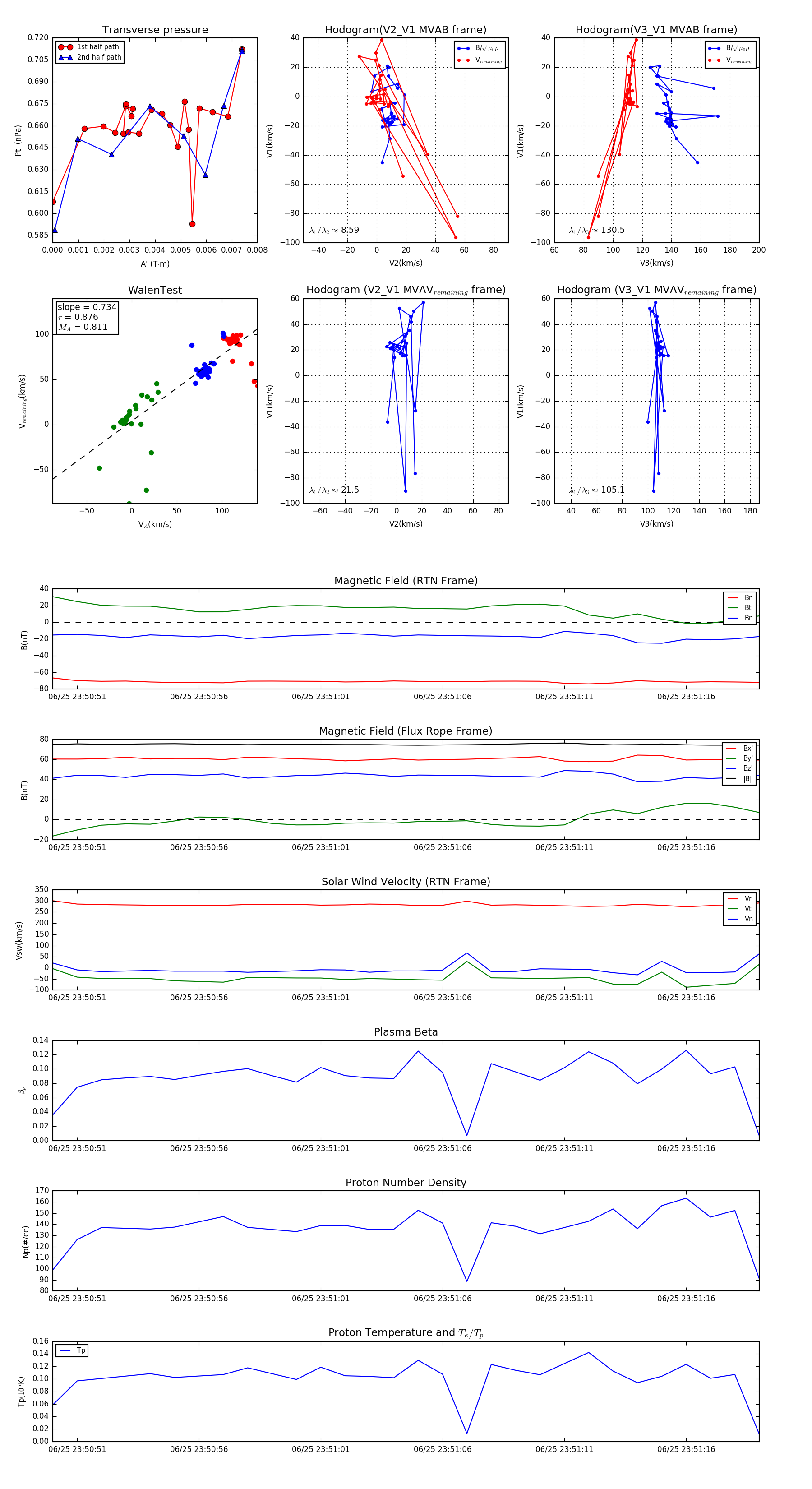
Flux Rope in 2023

Flux Rope Event 2023-06-25 23:50:50 ~ 2023-06-25 23:51:19 (30 seconds)


plot