HOME   LIST
‹–   –›

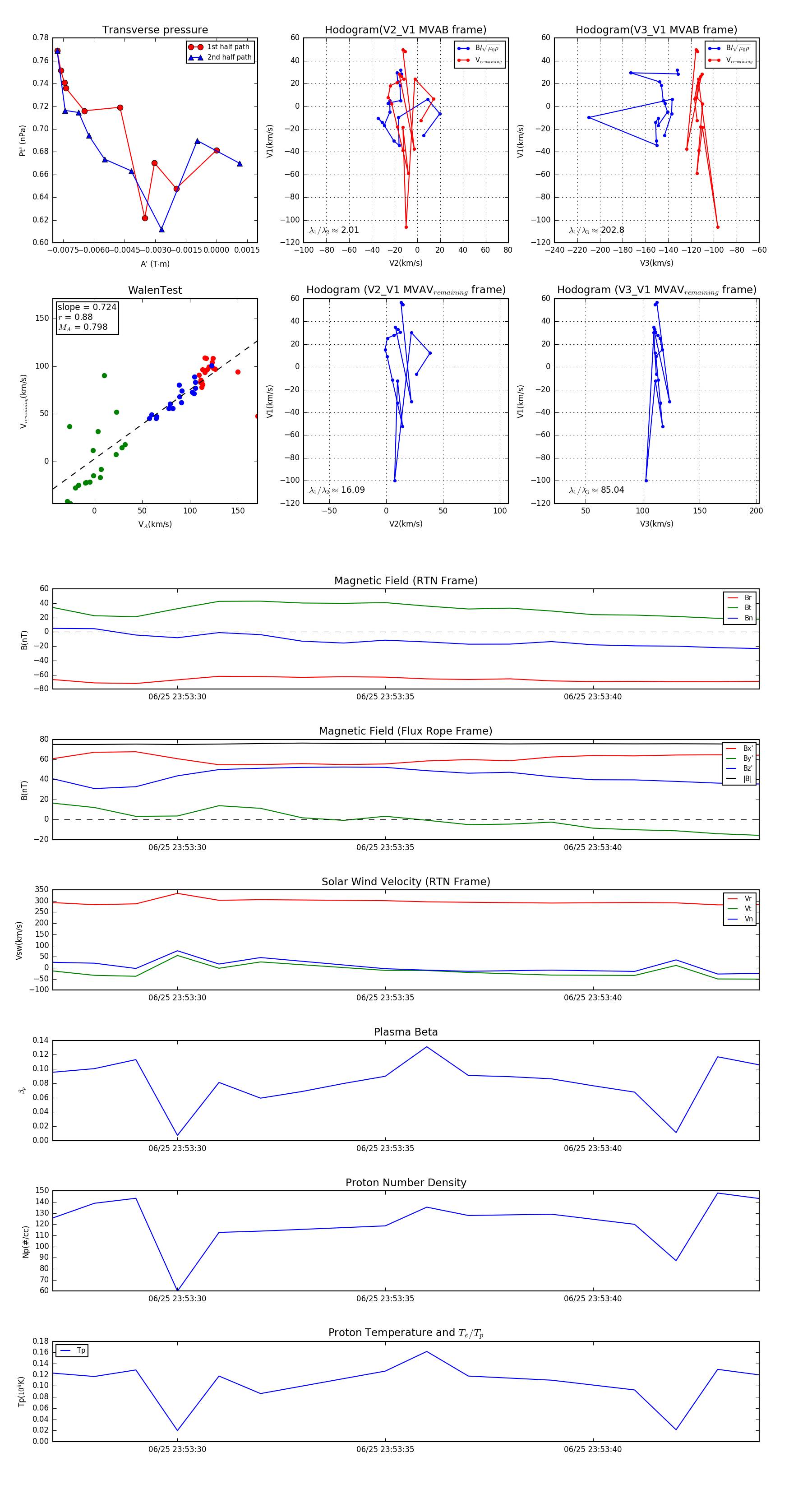
Flux Rope in 2023

Flux Rope Event 2023-06-25 23:53:27 ~ 2023-06-25 23:53:44 (18 seconds)


plot