HOME   LIST
‹–   –›

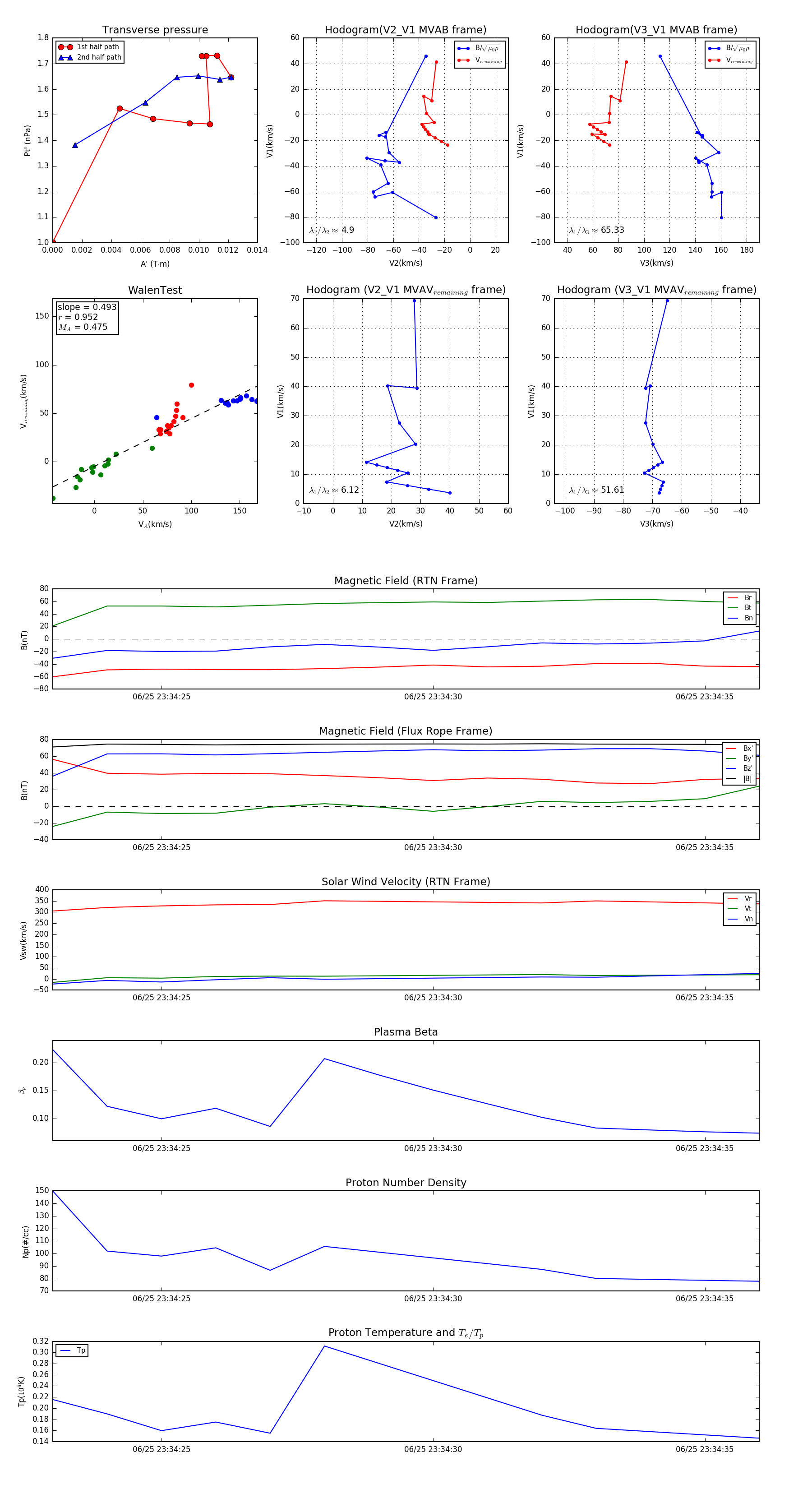
Flux Rope in 2023

Flux Rope Event 2023-06-25 23:34:23 ~ 2023-06-25 23:34:36 (14 seconds)


plot