HOME   LIST
‹–   –›

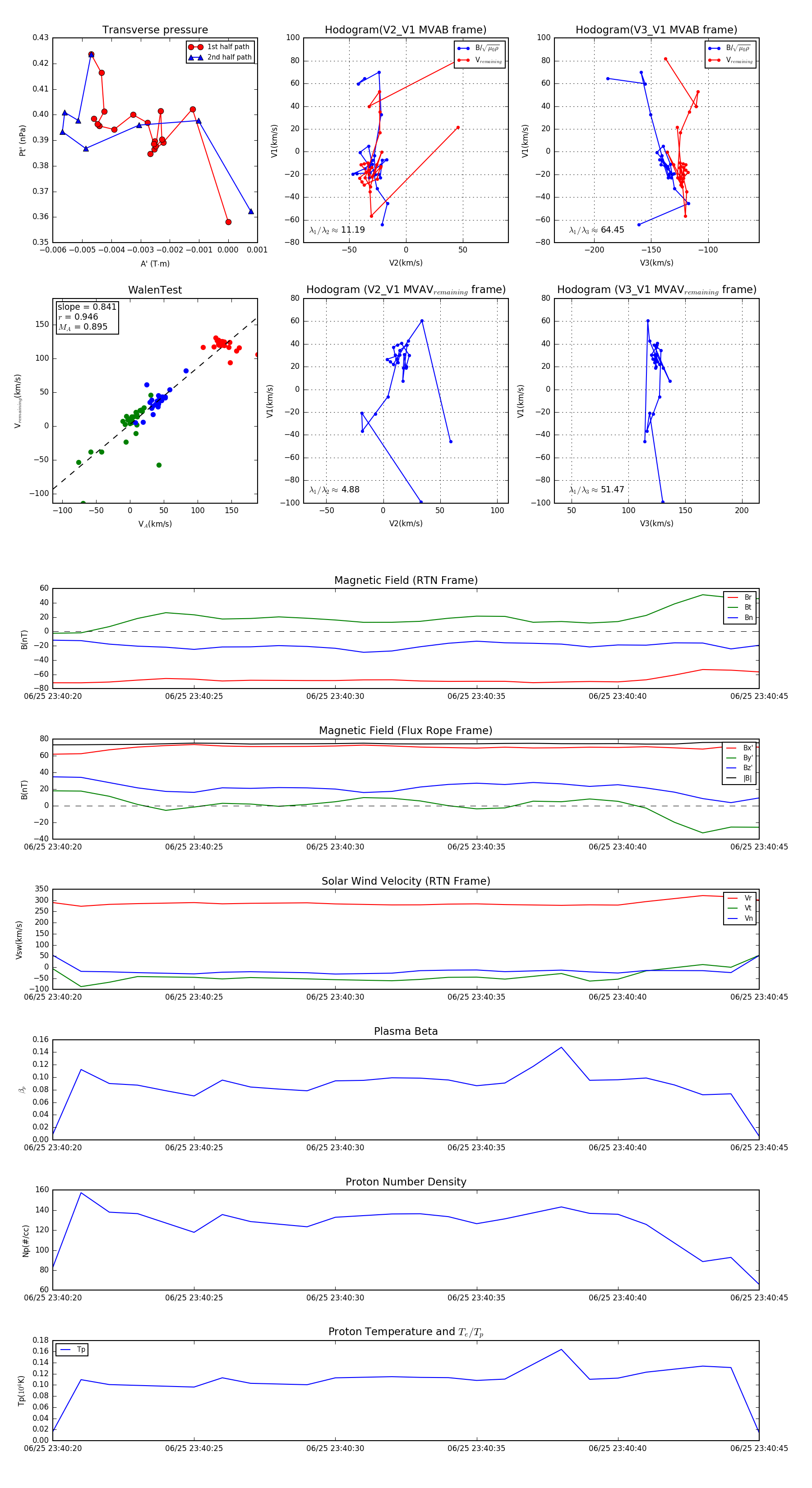
Flux Rope in 2023

Flux Rope Event 2023-06-25 23:40:20 ~ 2023-06-25 23:40:45 (26 seconds)


plot