HOME   LIST
‹–   –›

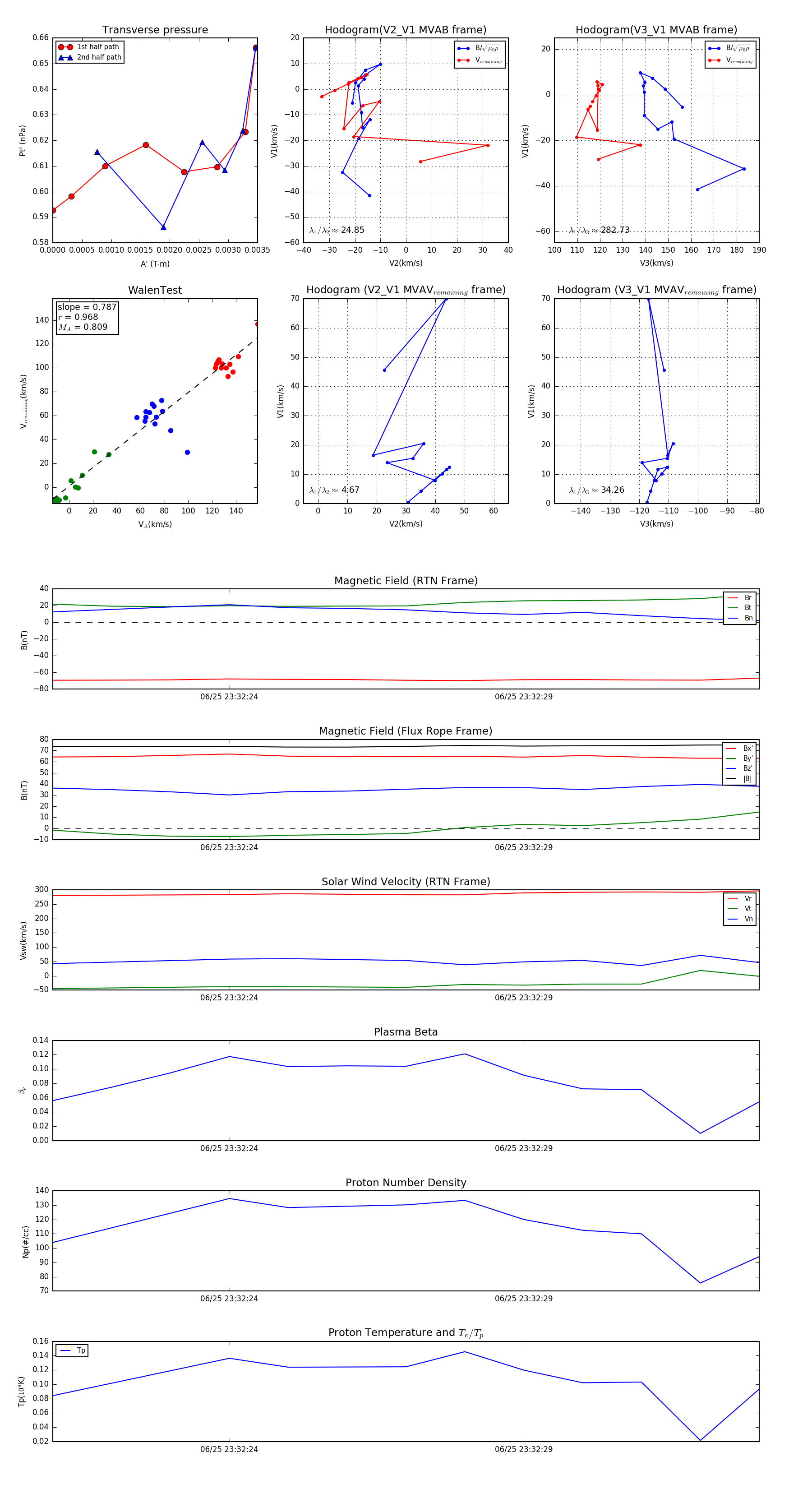
Flux Rope in 2023

Flux Rope Event 2023-06-25 23:32:21 ~ 2023-06-25 23:32:33 (13 seconds)


plot