HOME   LIST
‹–   –›

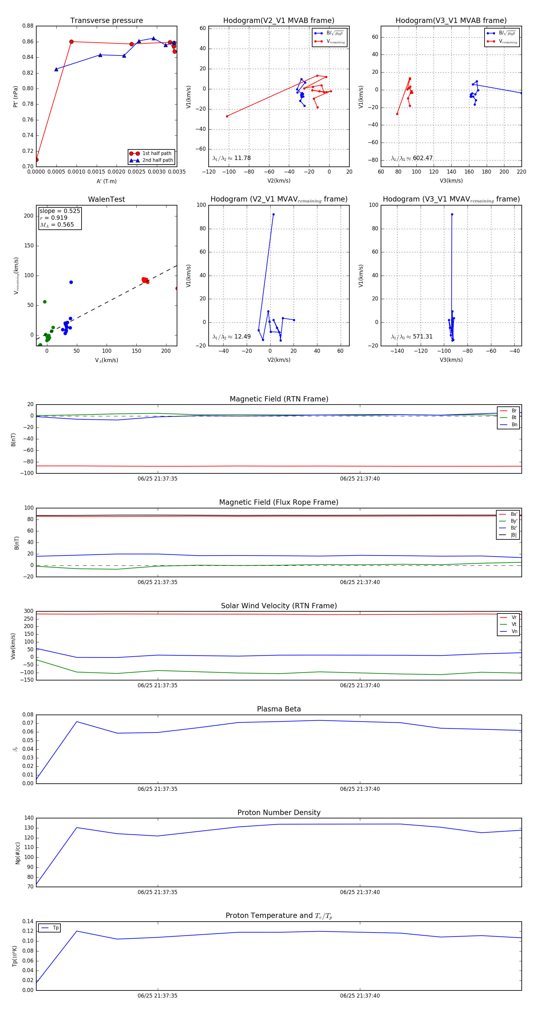
Flux Rope in 2023

Flux Rope Event 2023-06-25 21:37:32 ~ 2023-06-25 21:37:44 (13 seconds)


plot