HOME   LIST
‹–   –›

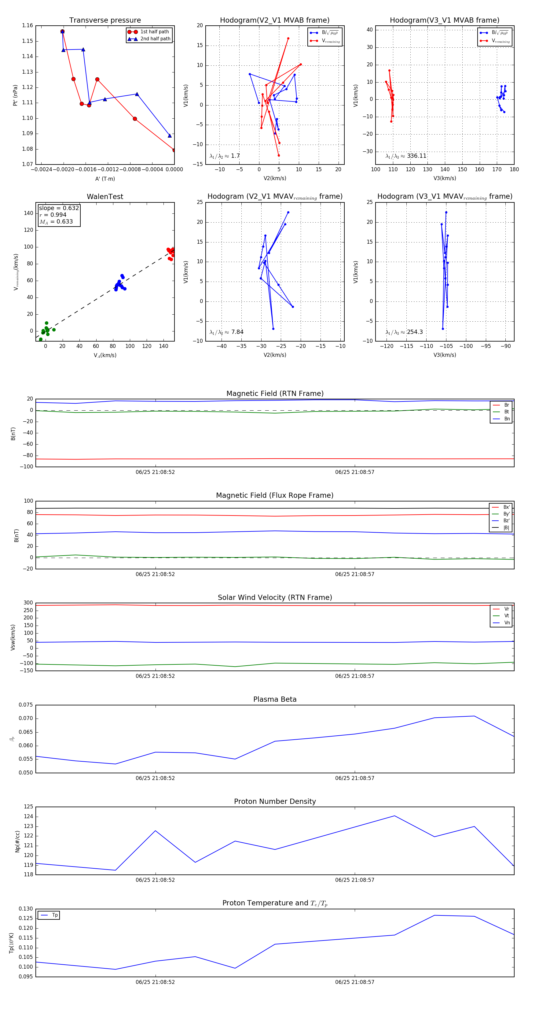
Flux Rope in 2023

Flux Rope Event 2023-06-25 21:08:49 ~ 2023-06-25 21:09:01 (13 seconds)


plot