HOME   LIST
‹–   –›

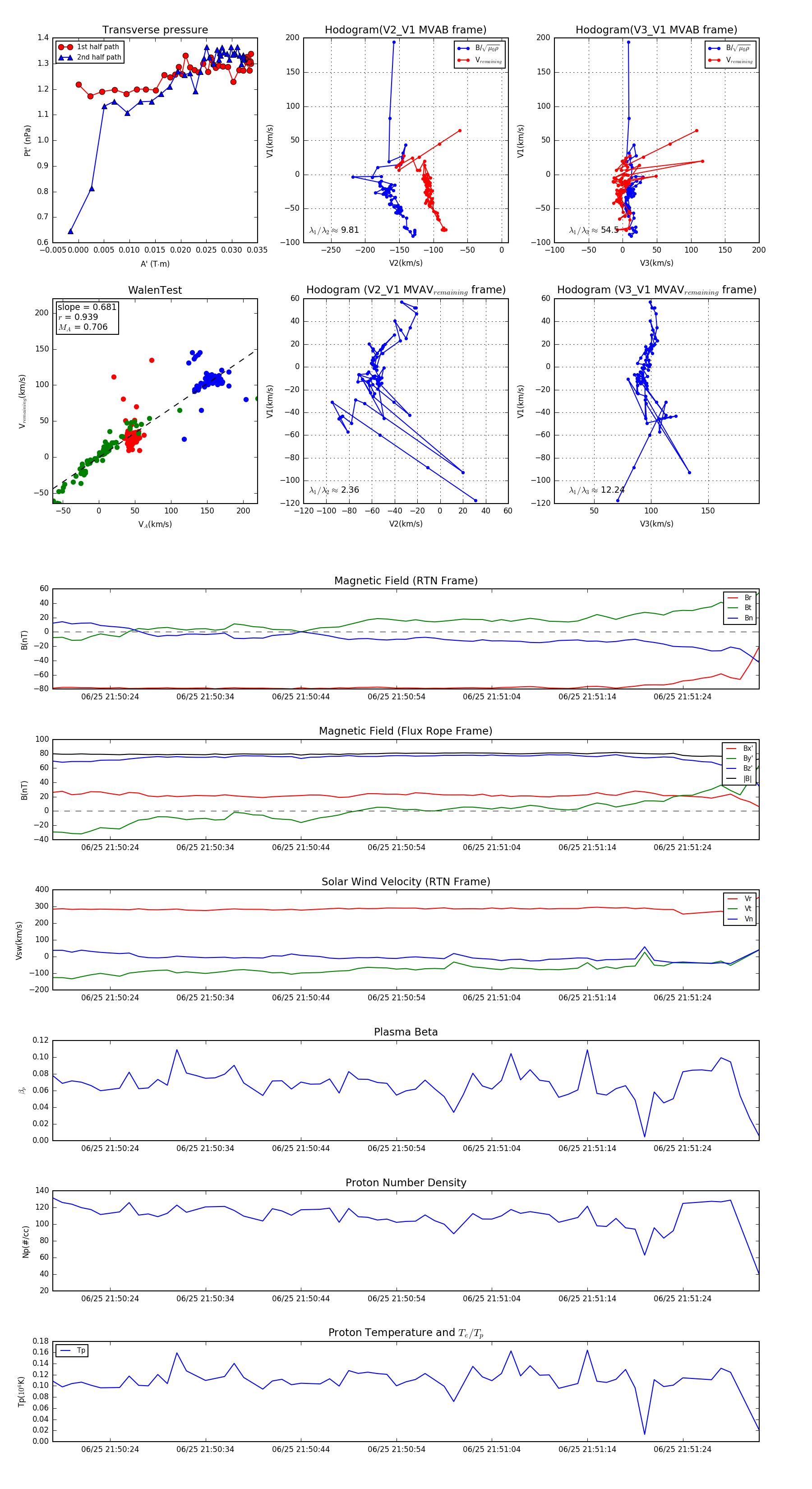
Flux Rope in 2023

Flux Rope Event 2023-06-25 21:50:18 ~ 2023-06-25 21:51:32 (75 seconds)


plot