HOME   LIST
‹–   –›

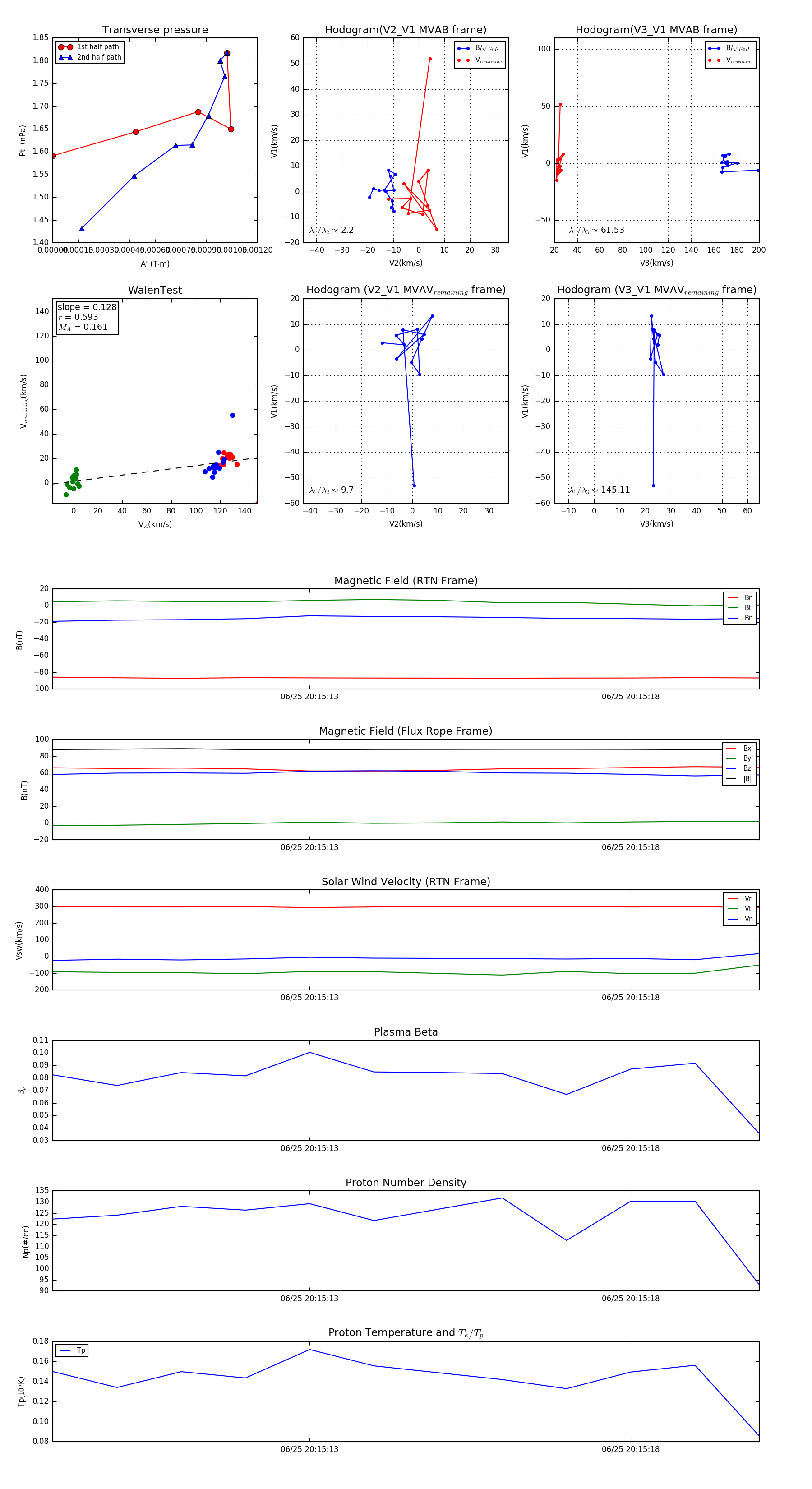
Flux Rope in 2023

Flux Rope Event 2023-06-25 20:15:09 ~ 2023-06-25 20:15:20 (12 seconds)


plot