HOME   LIST
‹–   –›

Flux Rope in 2023

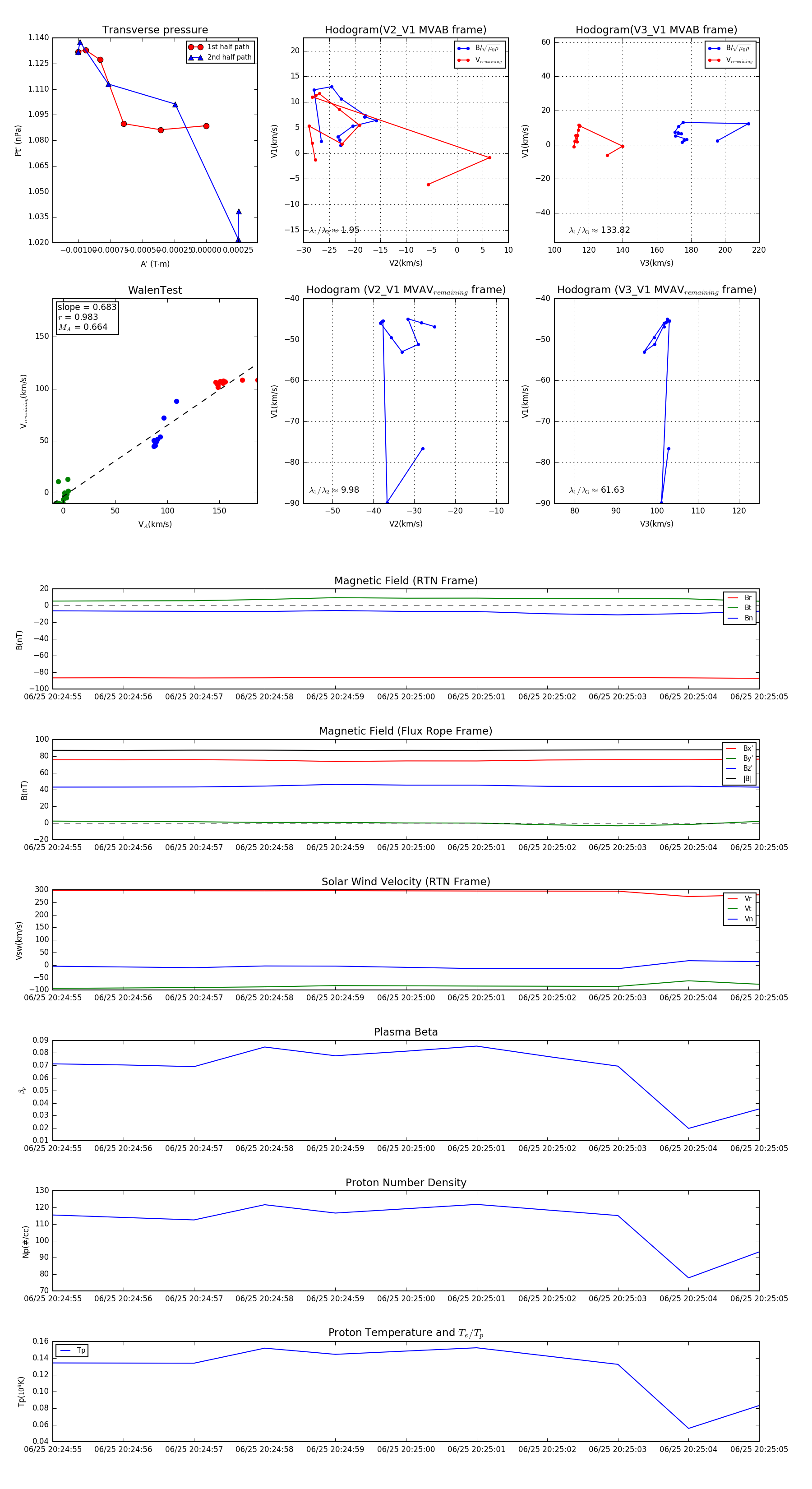
Flux Rope Event 2023-06-25 20:24:55 ~ 2023-06-25 20:25:05 (11 seconds)


plot