HOME   LIST
‹–   –›

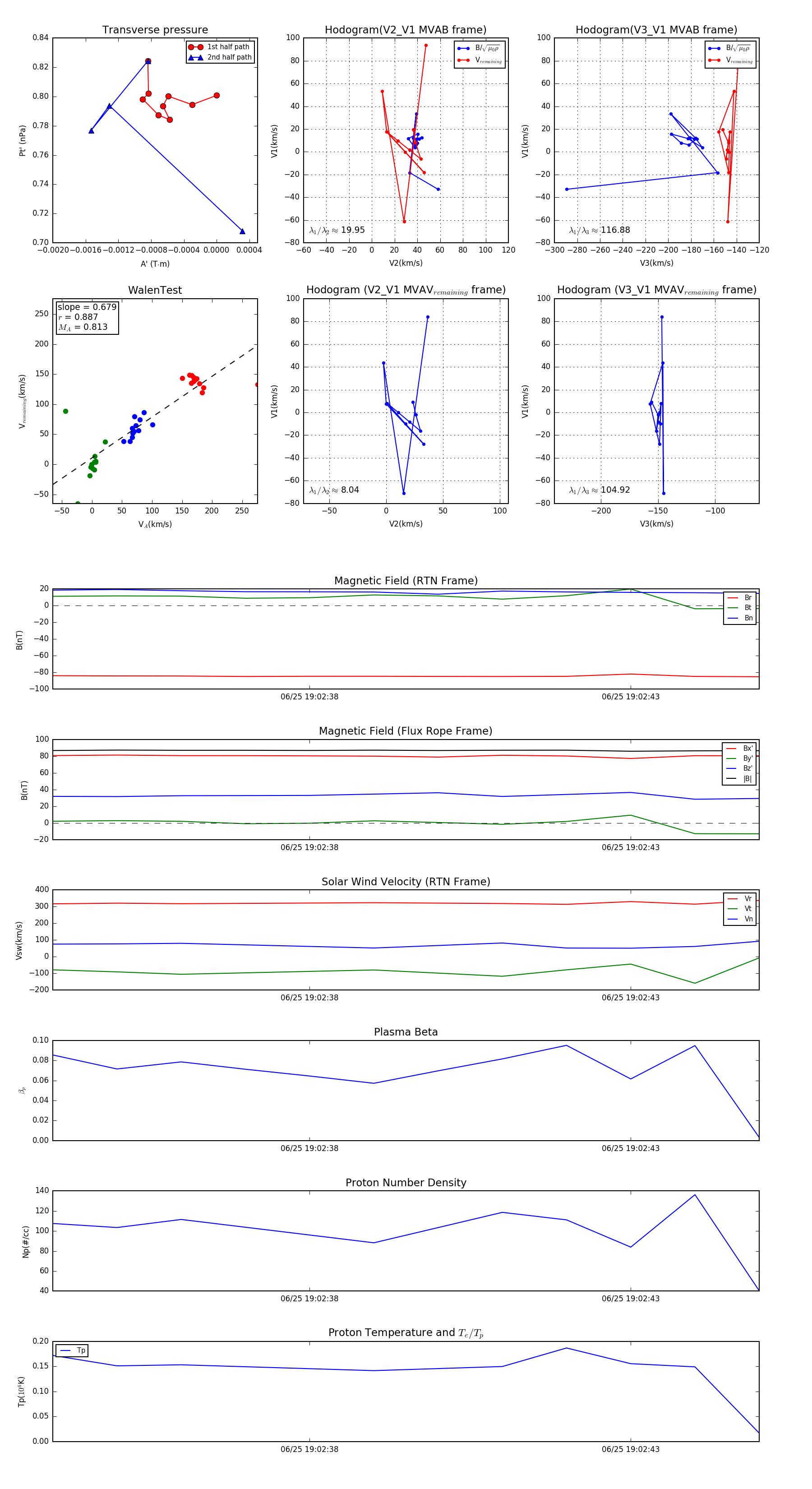
Flux Rope in 2023

Flux Rope Event 2023-06-25 19:02:34 ~ 2023-06-25 19:02:45 (12 seconds)


plot