HOME   LIST
‹–   –›

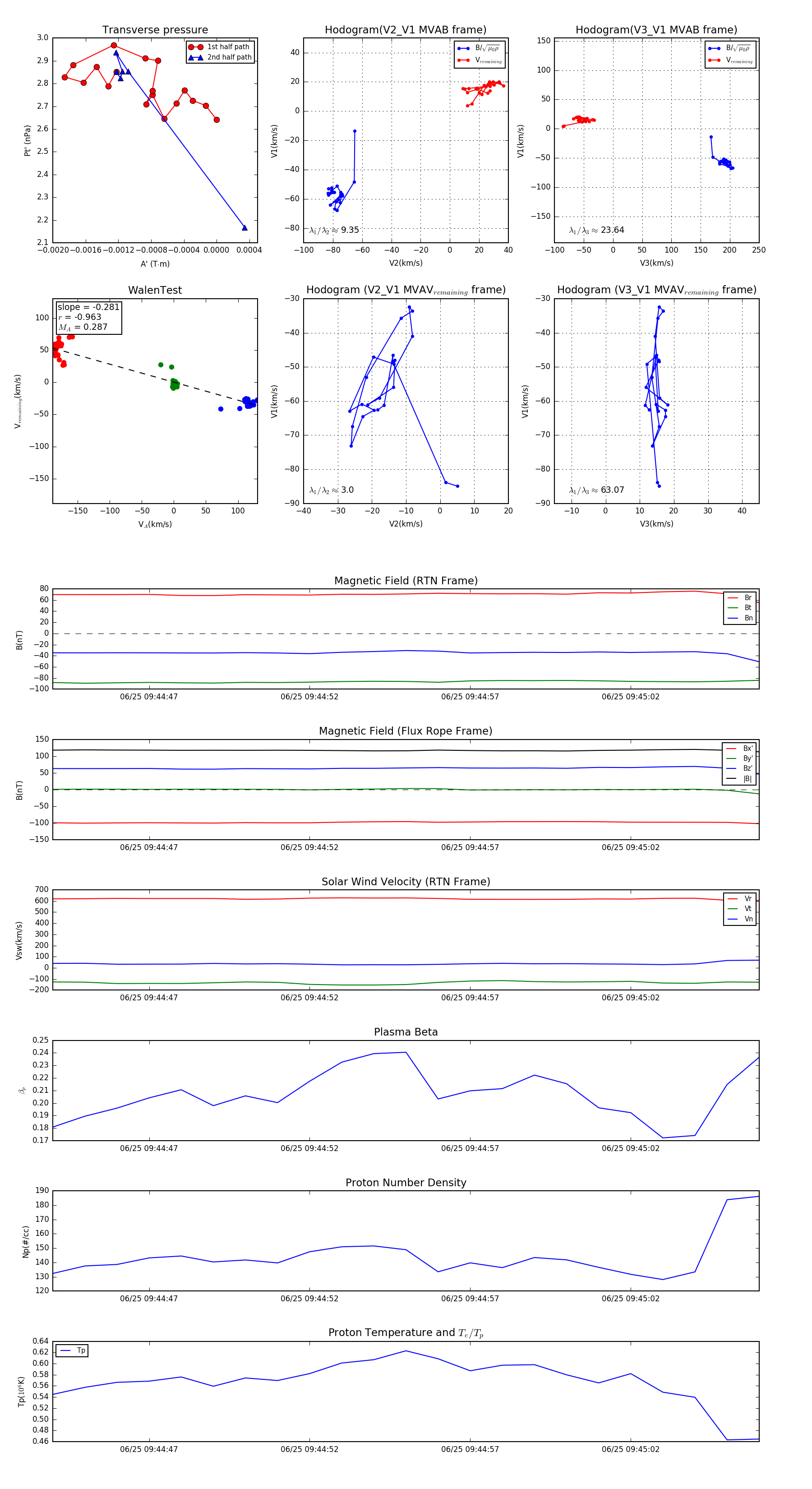
Flux Rope in 2023

Flux Rope Event 2023-06-25 09:44:44 ~ 2023-06-25 09:45:06 (23 seconds)


plot