HOME   LIST
‹–   –›

Flux Rope in 2023

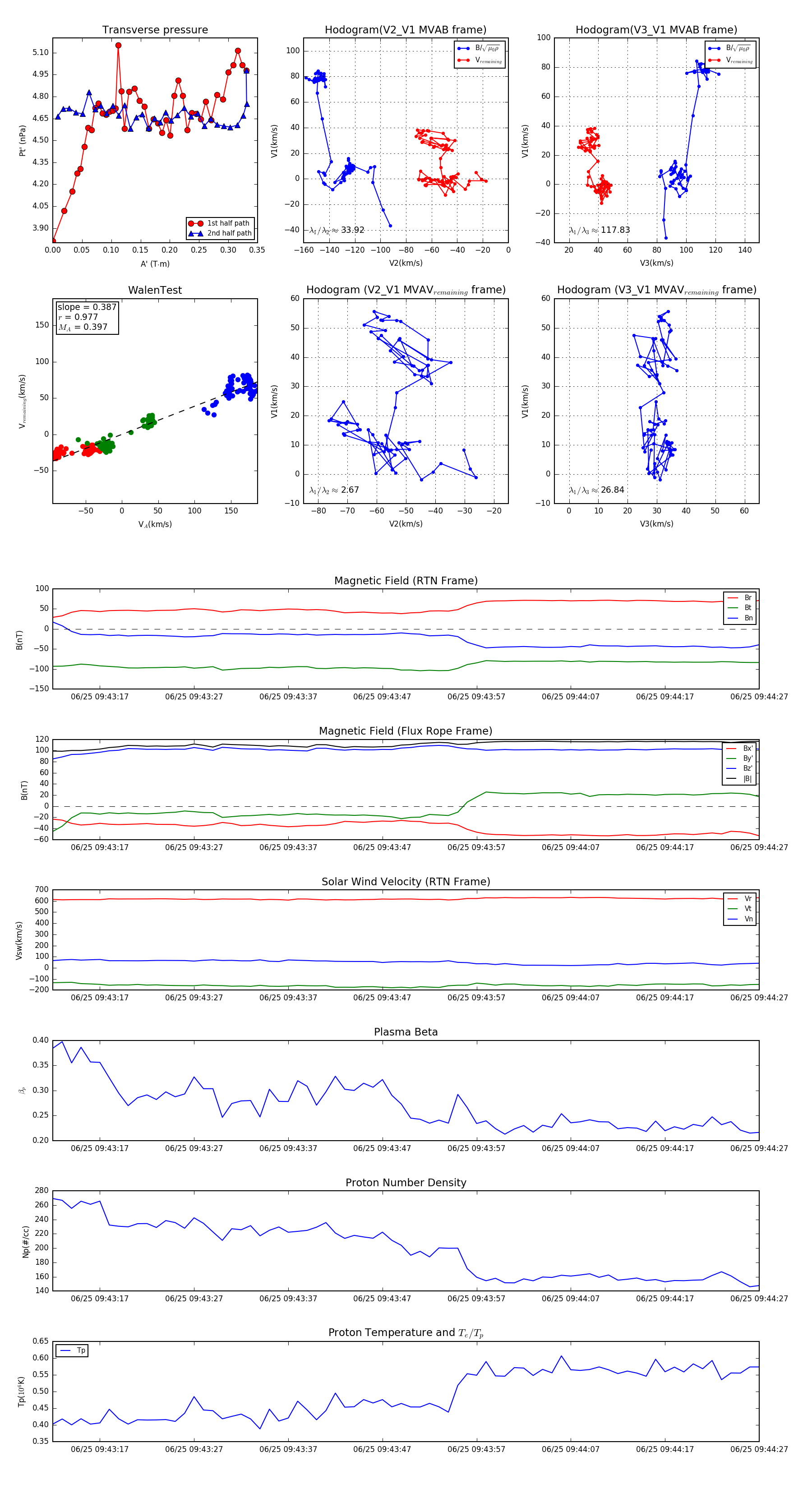
Flux Rope Event 2023-06-25 09:43:12 ~ 2023-06-25 09:44:27 (76 seconds)


plot