HOME   LIST
‹–   –›

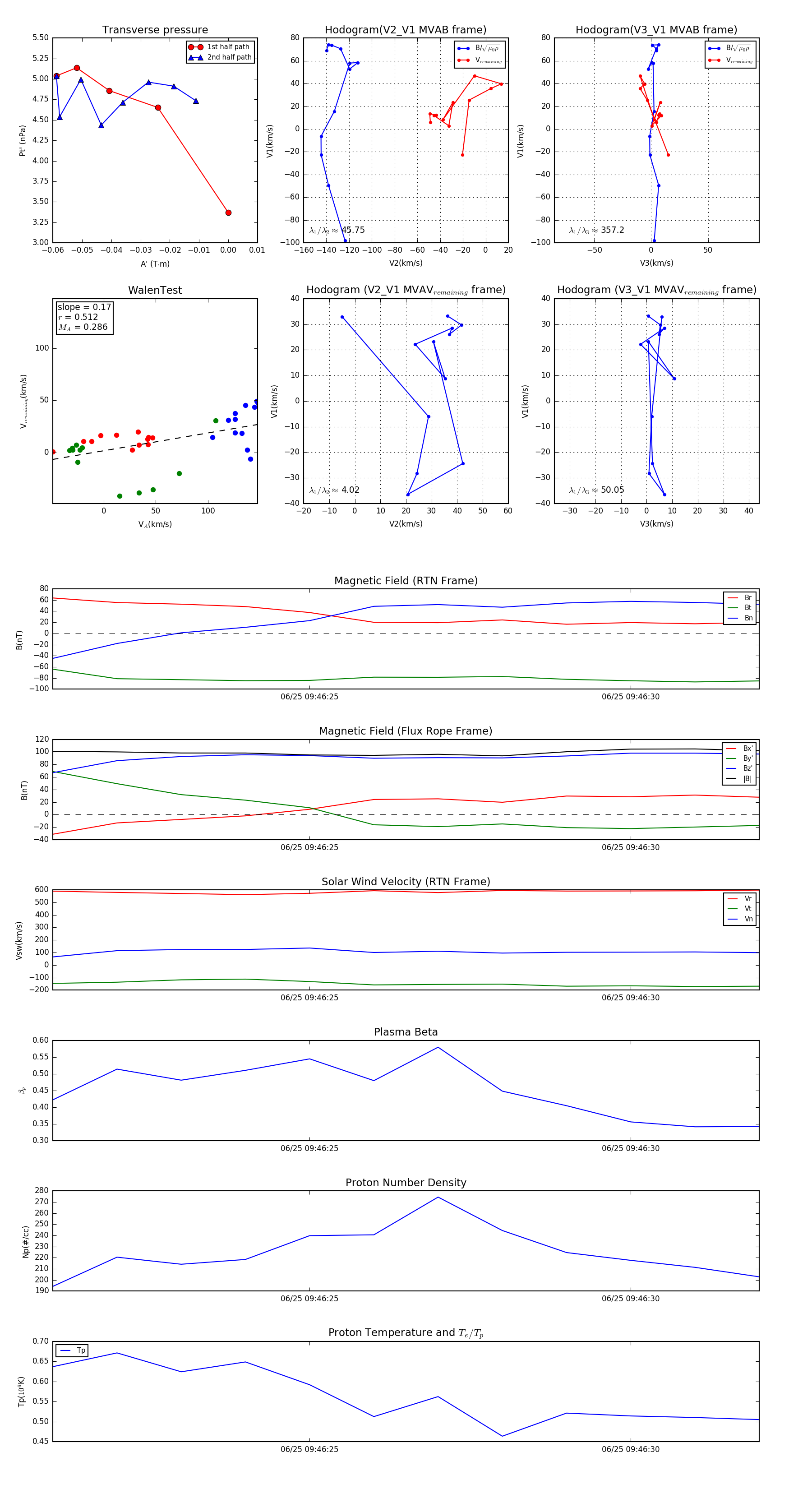
Flux Rope in 2023

Flux Rope Event 2023-06-25 09:46:21 ~ 2023-06-25 09:46:32 (12 seconds)


plot