HOME   LIST
‹–   –›

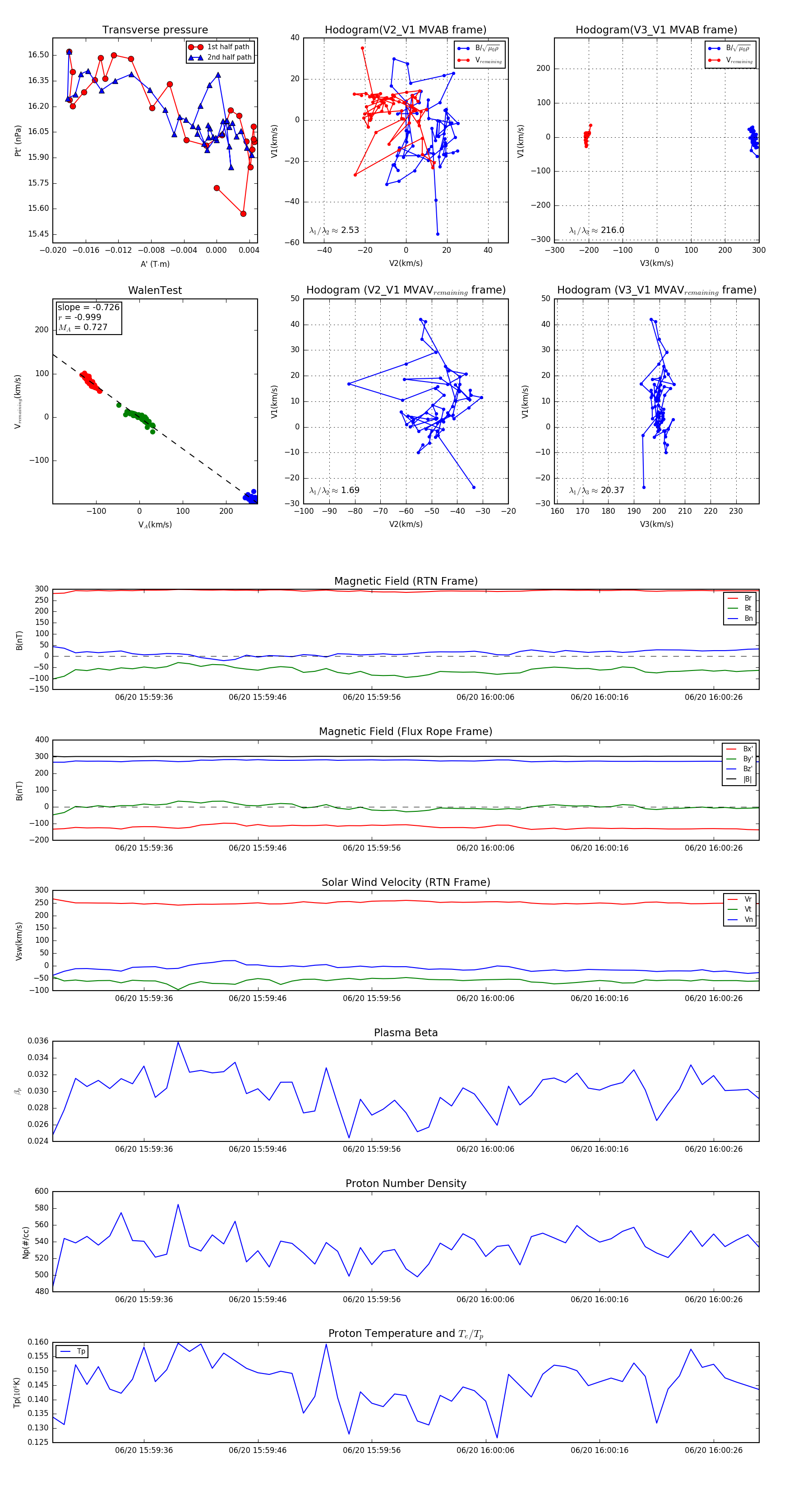
Flux Rope in 2023

Flux Rope Event 2023-06-20 15:59:28 ~ 2023-06-20 16:00:30 (63 seconds)


plot