HOME   LIST
‹–   –›

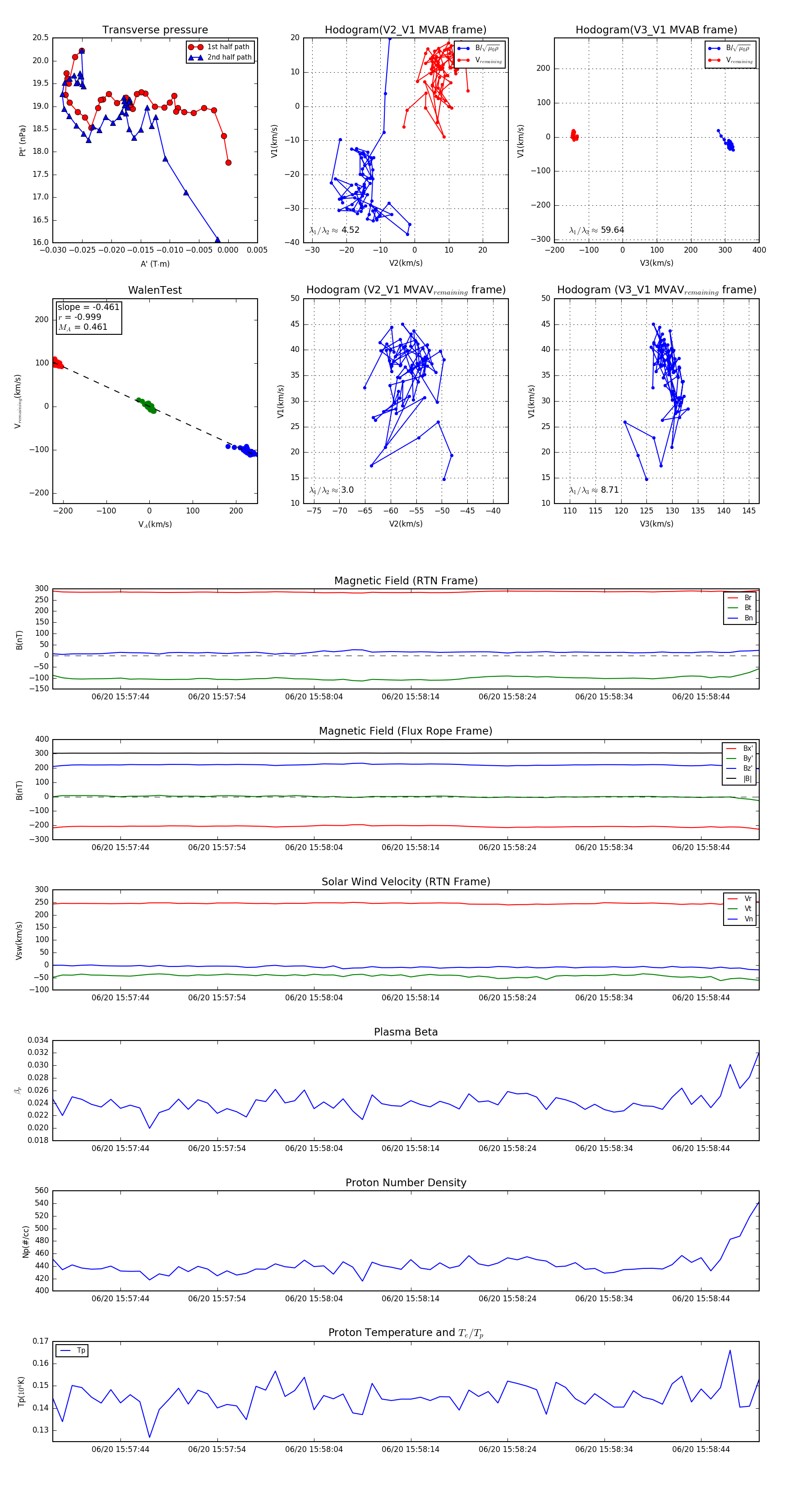
Flux Rope in 2023

Flux Rope Event 2023-06-20 15:57:37 ~ 2023-06-20 15:58:50 (74 seconds)


plot